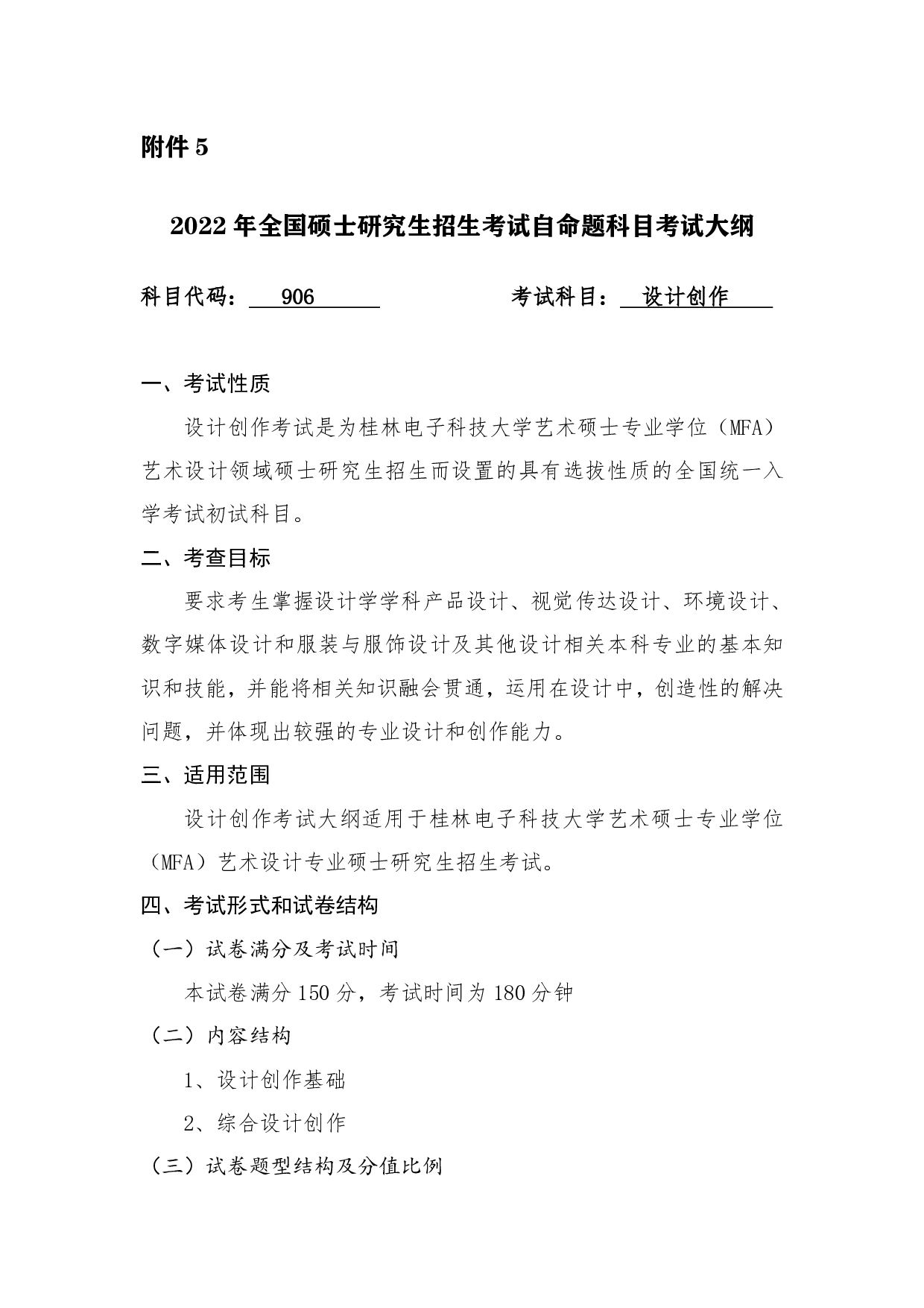
各位研友想知道2022桂林电子科技大学考研各专业怎么复习?大纲是什么?请关注各院校2022硕士研究生考研大纲。今天,考研营小编整理了“2022考研大纲:桂林电子科技大学2022年考研 906设计创作 考试大纲”的相关内容,请持续关注!
更多详情请下载文末附件下载。
以上就是小编整理的“2022考研大纲:桂林电子科技大学2022年考研 906设计创作 考试大纲”的全部内容,更多关于桂林电子科技大学2022年考研大纲的信息,尽在“考研大纲”栏目,定会对大家有所帮助!
我们是值得信赖的桂林电子科技大学考研辅导培训机构,专门开设有针对桂林电子科技大学的高品质考研辅导课程,精品小班,桂林电子科技大学各大专业专业课一对一辅导,还有寄宿制考研集训营。课程班主任全程精英化监督伴学,并免费为报班学员提供桂林电子科技大学考研相关课程资料,开班以来受到了广大学员和家长朋友的高度认可,被称为考研成功者的摇篮!...
桂林电子科技大学专业课考研辅导班 对报考桂电的考生来说,是一个非常不错的专业课复习方法。专业课在考研中占比越来越大,桂林电子科技大学初试公共课拉不开太大分数,专业课才是决定考研成败的关键。本课程致力于提高桂林电子科技大学专业课成绩,帮您实现圆梦桂电研究生。...
依托桂林电子科技大学的核心资源,在历届桂林电子科技大学法律(非法学)考研学长,学姐的协助下,推出桂林电子科技大学法律(非法学)精准高效考研辅导班课程体系。...
依托桂林电子科技大学的核心资源,在历届桂林电子科技大学法律(法学)考研学长,学姐的协助下,推出桂林电子科技大学法律(法学)精准高效考研辅导班课程体系。...
依托桂林电子科技大学的核心资源,在历届桂林电子科技大学应用统计考研学长,学姐的协助下,推出桂林电子科技大学应用统计精准高效考研辅导班课程体系。...