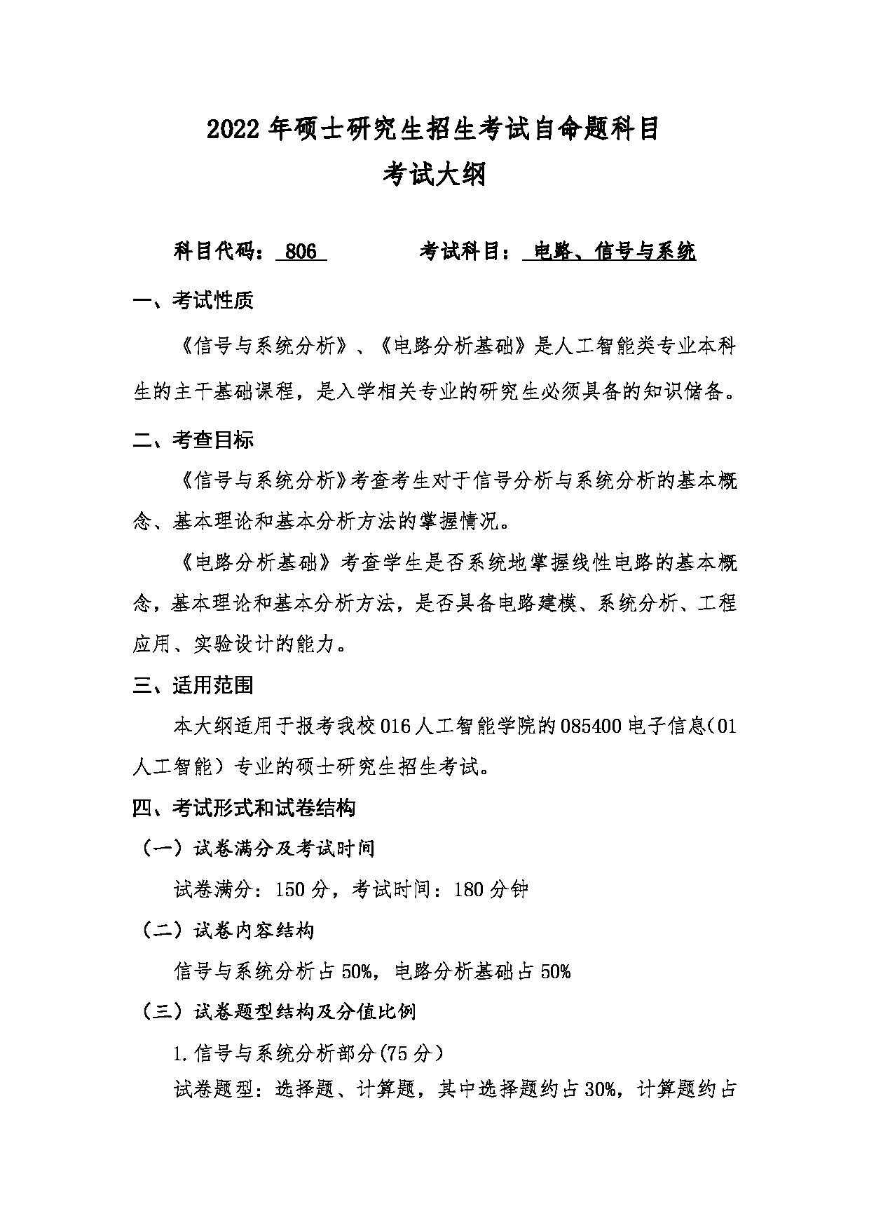
考研大纲包含了硕士研究生考试相应科目的考试形式、要求、范围、试卷结构等指导性考研用书。今天,为了方便2021年考研的学子们,小编为大家整理了“2022考研大纲:桂林电子科技大学2022年考研 人工智能学院《电路、信号与系统》 考试大纲”的相关内容,谢谢您的关注。






更多详情请下载文末附件下载。
以上就是小编整理的“2022考研大纲:桂林电子科技大学2022年考研 人工智能学院《电路、信号与系统》 考试大纲”的全部内容,更多关于桂林电子科技大学2022年考研大纲的信息,尽在“考研大纲”栏目,定会对大家有所帮助!