各位研友想知道2023西南科技大学考研各专业怎么复习?大纲是什么?请关注各院校2023硕士研究生考研大纲。今天,考研营小编整理了“2023考研大纲:西南科技大学2023年考研自命题科目 834 信号与系统 考试大纲”的相关内容,祝考研成功!


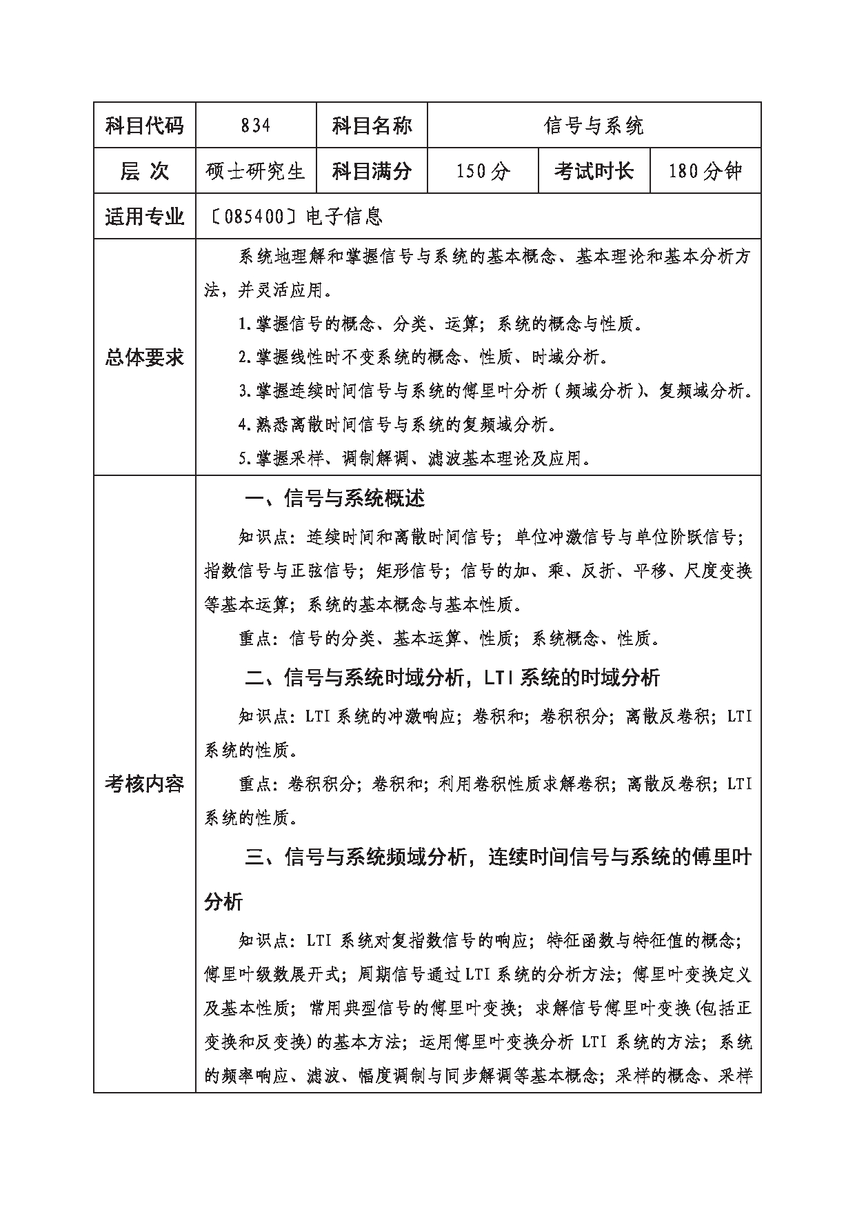
以下为《834 信号与系统》文档文字版,内容仅供参考,详情请下载文末附件查看:
具体详情请下载文末附件查看
以上就是小编整理的“2023考研大纲:西南科技大学2023年考研自命题科目 834 信号与系统 考试大纲”的全部内容,更多关于西南科技大学2023年考研大纲的信息,尽在“考研大纲”栏目,下面我们一起来看看吧!