首页 > 院校资讯 > 考研大纲 >

2023考研大纲:西南科技大学2023年考研自命题科目 825 安全系统工程 考试大纲

考研大纲包含了硕士研究生考试相应科目的考试形式、要求、范围、试卷结构等指导性考研用书。今天,为了方便2022考研的学子们,小编为大家整理了“2023考研大纲:西南科技大学2023年考研自命题科目 825 安全系统工程 考试大纲”的相关内容,祝您考研顺利!

2023考研大纲:西南科技大学2023年考研自命题科目 825 安全系统工程 考试大纲第1页

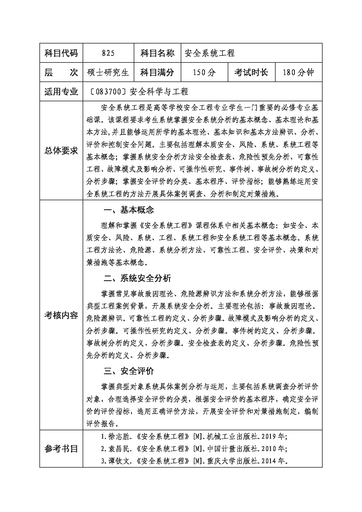
以下为《825 安全系统工程》文档文字版,内容仅供参考,详情请下载文末附件查看:

0-$.7 o³ 0-$
C0&  æ‚
Ä]Qo³
x !W
¶YN “ 0-$% Ó




< 69B ,Kµ Ó2
F8 +^IP st æ³00 ]Q
 
q‰?·"x  
 æ‚
Ä]Q ¾: 0Î æ]Qe œ0 “¢
*7‘¡ eœn
„»d»Q‘ Щ “‚
ÄÇD æ‚
ÄÓen‡
±cn‡ 8 âän
‡º¥ 
É ¯
Ÿtn
N0n‡ 8 âcn‡  ­än‡º¥¯ ­cÓec 
?®äÅ% æ9
•dV‘gó 8‡) æcä¢c‚
Äc‚
Ä]Q 
n‡
±"ÇD‚
Ä æÓeº¥ æ¿¶c¢ÿG•Óec¶¬ÿ
]QcƒÐ
f ´ƒõ¹Óec¶´ÿYNc ¹Ñ îc ¹ƒ îÓeGÌc
ÓeäG"ÇD æ ?®Ó +cn‡Qc ?®³"
Ÿt ã `n
æ‚
Ä]Qº¥—ºn
˜# H8cÓeä%GsÎ  d 

69n»ï  
6=0b¸+
 8äÇDw æ‚
Ä]Qx»Q
˜‚/­‘n‡
±! " æc‡
) æcä¢c‚
Äc]Qc‚
Ä]Qä æ‚
Ä]Q n‡
±d‚
Ä
]Qº¥ âc¢Wc‚
ÄÓeº¥c¶¬ÿ]Qc æ ?®c…äs
Î   n‡
±d
Â=315¿ž<Æ
ÇD(Î ¹ƒ!Ù 8 âc¢W¯ ­º¥ä‚
ÄÓeº¥
ŸtTl
%ø]Q# H|?—º‚
Ä æÓedV‘ 8 âgó! ¹ƒ!Ù 8 âd 
¢W¯ ­d¶¬ÿ]QGÌcÓeäGdƒÐ
f ´ƒõ¹ÓeGÌc
ÓeäGd¶´ÿYNGÌcÓeäGd ¹Ñ îGÌcÓeäGd
¹ƒ îÓeGÌcÓeäGd æ¿¶GÌcÓeäGd¢ÿG
•ÓeGÌcÓeäGd 
?=¿žAú-
ÇD%øsÀ‚
Än
˜# HÓe0nV‘gó‚
Ä8Óe ?®
sÀæ 8*” æ ?®Ó +Tl æ ?®n‡Q òG æ ?
® ?®³*þ ò ?®º¥—º æ ?®äsÎ  %G©%
?®qAd 
 ø69œ-$  
 ›w æ‚
Ä]Qx>0@oà]œ{Q €
­"
O$
Vw æ‚
Ä]Qx>0@/³™ h{Q €
­"

j ²3w æ‚
Ä]Qx>0@7 ÉÖ0{Q €
­d 
  o³

以上就是小编整理的“2023考研大纲:西南科技大学2023年考研自命题科目 825 安全系统工程 考试大纲”的全部内容,更多关于西南科技大学2023年考研大纲的信息,尽在“考研大纲”栏目,希望对大家有所帮助!

阅读全文
标签: 西南科技大学2023年考研大纲

推荐课程

热门问答

热门资讯

首页 报考 备考 院校 专业 复试 调剂 问答
Baidu
map