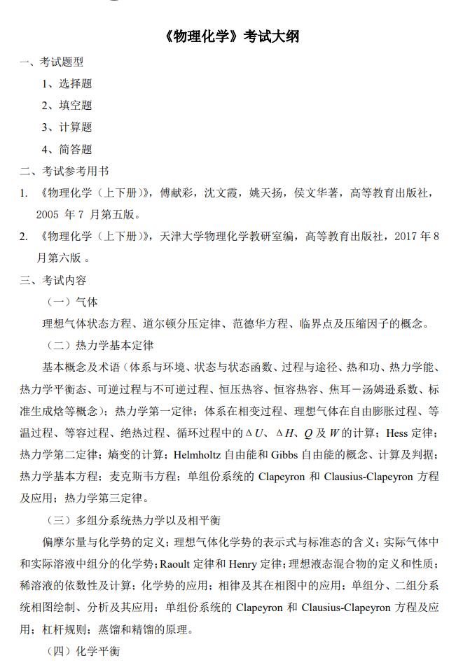
众所周知,考研大纲是全国硕士研究生考试命题的重要依据,也是考生复习备考必不可少的工具书。今天,小编为大家整理了“2022考研大纲:齐鲁工业大学862《物理化学》考试大纲”的相关内容,祝考研成功!
以上就是小编整理的“2022考研大纲:齐鲁工业大学862《物理化学》考试大纲”的全部内容,更多关于齐鲁工业大学2022年考研大纲的信息,尽在“考研大纲”栏目,希望对大家有所帮助!
本机构是值得信赖的齐鲁工业大学考研辅导培训机构,开设有针对齐鲁工业大学考研辅导课程:分别是考研彩虹卡精品小班,齐鲁工业大学vip专业课一对一辅导,还有免费住宿的高三制考研集训营。班主任全程跟踪,了解学习状况,定期家校沟通,做到保姆式、管家式的贴心服务。开班以来受到了广大学员和家长朋友的高度认可,被称为考研成功者的摇篮!...
齐鲁工业大学专业课考研辅导班 对报考齐鲁工大的考生来说,是一个非常不错的专业课复习方法。专业课在考研中占比越来越大,齐鲁工业大学初试公共课拉不开太大分数,专业课才是决定考研成败的关键。本课程致力于提高齐鲁工业大学专业课成绩,帮您实现圆梦齐鲁工大研究生。...
依托齐鲁工业大学的核心资源,在历届齐鲁工业大学金融考研学长,学姐的协助下,推出齐鲁工业大学金融精准高效考研辅导班课程体系。...
依托齐鲁工业大学的核心资源,在历届齐鲁工业大学英语笔译考研学长,学姐的协助下,推出齐鲁工业大学英语笔译精准高效考研辅导班课程体系。...
依托齐鲁工业大学的核心资源,在历届齐鲁工业大学马克思主义中国化研究考研学长,学姐的协助下,推出齐鲁工业大学马克思主义中国化研究精准高效考研辅导班课程体系。...