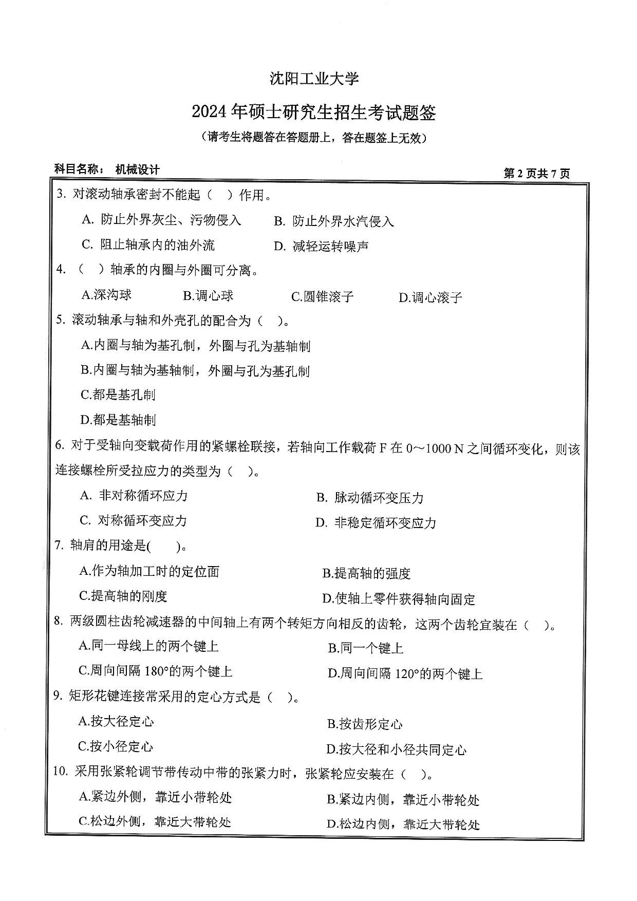
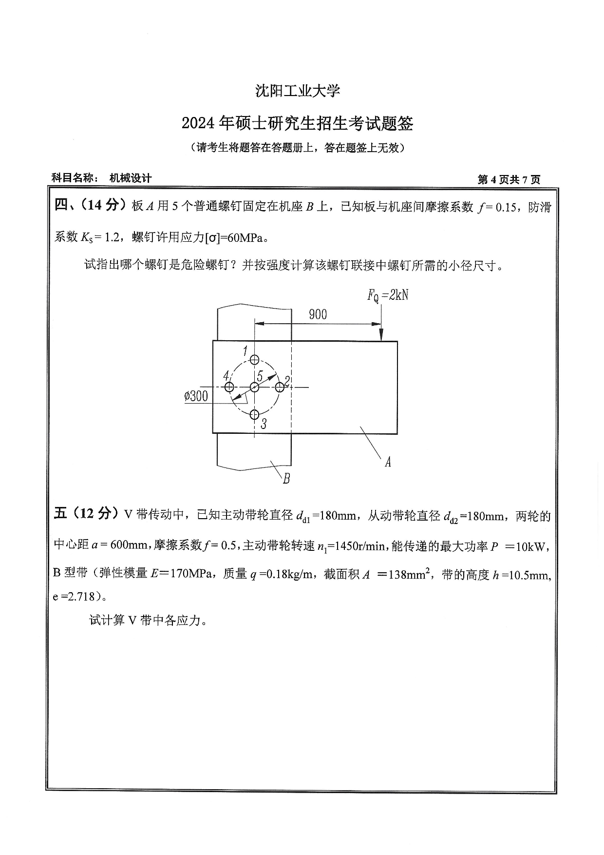
真题对于正在备考的研友来说是很重要的学习资料,沈阳工业大学公布了2025年年的考研真题,准备报考沈阳工业大学的学子们可要赶快收藏哦,以下是小编收集的“沈阳工业大学2024年考研真题:001 机械工程学院-801 机械设计(2024)”的相关内容,下面我们一起来看看吧!点击附件可下载答案和真题原文。







具体详情请下载文末附件查看
以上就是小编整理的“沈阳工业大学2024年考研真题:001 机械工程学院-801 机械设计(2024)”的全部内容,更多关于沈阳工业大学研究生考试真题,001 机械工程学院-801 机械设计(2024)考研真题的信息,尽在“考研真题”栏目,希望对大家有所帮助!
