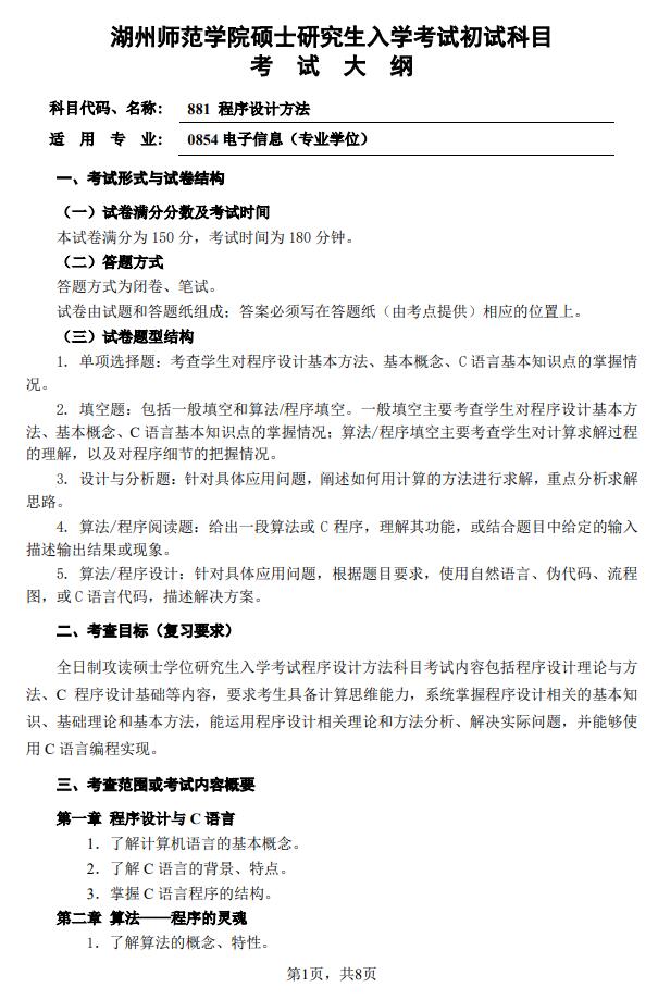
各位研友想知道2022湖州师范学院考研各专业怎么复习?大纲是什么?请关注各院校2022硕士研究生考研大纲。今天,考研营小编整理了“2022考研大纲:湖州师范学院2022年考研自命题科目 881-程序设计方法 考试大纲”的相关内容,祝您考研顺利!

详情请下载附件查看
以上就是小编整理的“2022考研大纲:湖州师范学院2022年考研自命题科目 881-程序设计方法 考试大纲”的全部内容,更多关于湖州师范学院2022年考研大纲的信息,尽在“考研大纲”栏目,定会对大家有所帮助!
各位研友想知道2022湖州师范学院考研各专业怎么复习?大纲是什么?请关注各院校2022硕士研究生考研大纲。今天,考研营小编整理了“2022考研大纲:湖州师范学院2022年考研自命题科目 881-程序设计方法 考试大纲”的相关内容,祝您考研顺利!

详情请下载附件查看
以上就是小编整理的“2022考研大纲:湖州师范学院2022年考研自命题科目 881-程序设计方法 考试大纲”的全部内容,更多关于湖州师范学院2022年考研大纲的信息,尽在“考研大纲”栏目,定会对大家有所帮助!
免责声明:本站所提供的内容均来源于网友提供或网络搜集,由本站编辑整理,仅供个人研究、交流学习使用,不涉及商业盈利目的。如涉及版权问题,请联系本站管理员予以更改或删除。