400-780-1011 全国统一24小时咨询服务热线

首页 > 院校资讯 > 考研大纲 >

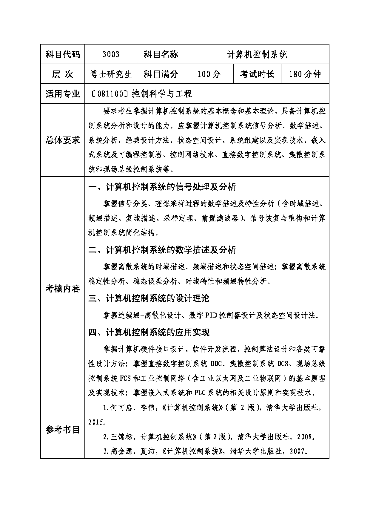
2022考研大纲:西南科技大学2022年博士自命题科目 3003 计算机控制系统 考试大纲

网络 681 2022-02-11 13:55:11

众所周知,考研大纲是全国硕士研究生考试命题的重要依据,也是考生复习备考必不可少的工具书。今天,小编为大家整理了“2022考研大纲:西南科技大学2022年博士自命题科目 3003 计算机控制系统 考试大纲”的相关内容,祝您考研成功!

2022考研大纲:西南科技大学2022年博士自命题科目 3003 计算机控制系统 考试大纲第1页

以下为《3003 计算机控制系统》文档文字版,内容仅供参考,详情请下载文末附件查看:

  
/¥,·-Õ   /¥, á/Ä  ™
8oÅ%‚
Ä  
 õ  Ð ¶YN “  /¥,Â$µÚ  Ó 5×A©ÊKS  Ó2  
EÖ*üçî  s tÅ%³00]Q  
'?U"  
‘ Щ “ÇD™
8oÅ%‚
Än‡
±än‡ 8 ân�™
8oÅ
%‚
ÄÓeä �™
Ÿ OdëÇD™
8oÅ%‚
ÄðÜÓec ô0
M íc
‚
ÄÓec<% �™º¥cq
_· �™c‚
Ħٻƒ ¬£� ìc “ &
´‚
ă¶©QÅ% vcÅ%  î� ìc ô“Å%‚
Äc‚ ;Å%‚
Ää£&™¬Å%‚
Ä d  
5× Y�  
ÔÃAu1k{
2Ï4³,Xµ ËØ)Ú žÚd  
ÇDðÜÓ +c 8¸ð‚¶Q ô0
M íƒ
‹ÿÓeà ¨7
M íc
47
M íc7
M ícð‚G 8c �" ÒÏ v cðÜK07rä™
8
oÅ%‚
ÄÅ$rd  
`ÃAu1k{
2Ï4³,XD:£EÄ žÚd  
ÇD 6 ;‚
Ä ¨7
M íc 47
M íäq
_·
M í"ÇD 6 ;‚
Ä
7GÿÓec7
_bÓec ¨7
‹ÿä 47
‹ÿÓed  
ÝÃAu1k{
2Ï4³,XA’Au)ÚAŽ 
ÇD U#7 6 ;$ �™c ô“ 3,'Å% v �™ƒq
_· �™¥d  
¯ÃAu1k{
2Ï4³,Xh*ür)„  
ÇD™
8o÷ÑÇ �™c (Ñ—Ÿ  QcÅ%
8¥ �™äR +¶¬
ÿ �™º¥"ÇD ô“Å%‚
Ä ''&c‚ ;Å%‚
Ä '&6c£&™¬
Å%‚
Ä )&6ä]œÅ%  îÃ]œ»
^ ƒ]œ^ S n‡P 8
ƒ ¬£� ì"ÇD “ & ´‚
Ää 3/&‚
Ä­‘ �™P•ä ¬£� ìd  
 –5×:,  
å¶1c 9 w™
8oÅ%‚
Äx Q  ÂÖ0{Q €
 d
 &³™
8oÅ%‚
Äx Q  ÂÖ0{Q € d
 :!Wc‘ w™
8oÅ%‚
Äx  ÂÖ0{Q € d 


以上就是小编整理的“2022考研大纲:西南科技大学2022年博士自命题科目 3003 计算机控制系统 考试大纲”的全部内容,更多关于西南科技大学2022年考博大纲的信息,尽在“考研大纲”栏目,下面我们一起来看看吧!

附件: 西南科技大学2022年博士自命题科目 3003 计算机控制系统 考试大纲.pdf

快给朋友分享吧!

免责声明:本站所提供的内容均来源于网友提供或网络搜集,由本站编辑整理,仅供个人研究、交流学习使用,不涉及商业盈利目的。如涉及版权问题,请联系本站管理员予以更改或删除。

非特殊说明,本文版权原作者,转载请注明出处

本文地址://m.nutnow-lb.com/dagang/111241.html
关于我们
  • 关于我们
  • 产品&服务
    找院校 找专业 去提问 复试信息
    帮助中心
    • 考研营小程序

      考研营小程序

    • 考研营手机站

      考研营手机站

    • 微信公众号

      微信公众号

    • 研课网

      研课网

    商务合作 咨询电话:400-780-1011 在线客服 友情链接:2375219877
    Baidu
    map