各位研友想知道2023贵州大学考研各专业怎么复习?参考书目是什么?请关注各院校2023硕士研究生考研参考书目,从贵州大学参考书目中找到自己所需要的信息。今天,考研营小编整理了“2023参考书目:贵州大学2023年硕士研究生招生考试自命题参考书目”的相关内容,祝您考研顺利!













以下为《贵州大学2023年硕士研究生招生考试自命题科目参考书目》文档文字版,内容仅供参考,详情请下载文末附件查看:
贵州大学 2023 年硕士研究生招生考试自命题科目参考书目
院系所
代码 院系所名称 考试科
目代码 考试科目名称 参考书目或说明
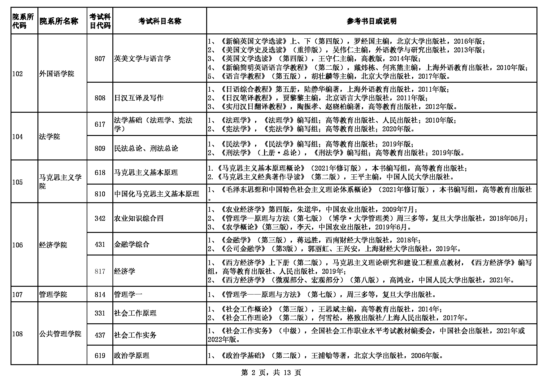
102 外国语学院
211 翻译硕士英语 1、《 新编英语语法教程 》 ( 第 6版 ), 章振邦 , 上海外语教育出版社 , 2017 年 9月 ;
2、《 综合教程 》 ( 第五 、 六册 )( 第二版 ), 何兆熊 , 上海 : 上海外语教育出版社 , 2013 年 5月 。
213 翻译硕士日语 无
241 日语一 无
242 法语 1、《 你好 , 法语 》 (1,2 册 )王海燕 、 冀可平 , 外语教学与研究出版社 , 2012 年 。
354 汉语基础
1、《 现代汉语 》 ( 增订六版 ), 黄伯荣 、 廖序东编 , 高等教育出版社 , 2017 年 ;
2、《 古代汉语 》 , 王力主编 , 中华书局 2018 年 ;
3、《 语言学纲要 》 , 叶蜚声 、 徐通锵著 , 北京大学出版社 2010 年 ;
4、《 现代汉语语法研究教程 》 , 陆俭明 , 北京大学出版社 2019 年 。
357 英语翻译基础 1、《 英汉翻译简明教程 》 , 庄绎传编著 , 外语教学与研究出版社 , 2002 年 3月 ;
2、《 高级翻译十二讲 》 , 杨全红编著 , 武汉大学出版社 , 2009 年 10 月 。
359 日语翻译基础
1、《 实用日语同声传译教程 》 , 塚本慶一著 , 大连理工大学出版社 , 2005 年 ;
2、《 新编汉日日汉同声传译教程 》 ( 第二版 ), 宋协毅 , 外研社 , 2018 年 ;
3、《 汉日翻译教程 》 ( 第三版 ), 苏琦 , 商务印书馆 , 2019 年 。
445 汉语国际教育基础
1、《 对外汉语教育学引论 》 , 刘珣 , 北京语言文化大学出版社 , 2000 年 ;
2、《 第二语言习得 》 , 赵杨 , 外语教学与研究出版社 , 2015 年 ;
3、《 中国文化要略 》 , 程裕帧 , 外语教学与研究出版社 , 2017 年 ;
4、《 跨文化交际学概论 》 , 胡文仲 , 外语教学与研究出版社 , 2018 年 ;
5、《 外国文化史 》 , 孟昭毅 、 曾艳兵 , 北京大学出版社 , 2018 年 。
448 汉语写作与百科知识
1、《 中国文化要略 》 , 程裕祯 , 外语教学与研究出版社 , 2017 年 ;
2、《 中国文化概论 》 , 张岱年 , 方克立 , 北京师范大学出版社 , 2004 年 ;
3、《 西方文化与文学艺术 》 , 朱虹 , 中国社会科学出版社 , 2014 年 ;
4、 新浪网站新闻 。
615 综合英语 ( 含英语基础知
识 ) 无
616 综合日语 无
第 1 页 , 共 13 页
院系所
代码 院系所名称 考试科
目代码 考试科目名称 参考书目或说明
102 外国语学院
807 英美文学与语言学
1、《 新编英国文学选读 》 上 、 下 ( 第四版 ), 罗经国主编 , 北京大学出版社 , 2016 年版 ;
2、《 美国文学史及选读 》 ( 重排版 ), 吴伟仁主编 , 外语教学与研究出版社 , 2013 年版 ;
3、《 英国文学选读 》 ( 第四版 ), 王守仁主编 , 高教版 , 2014 年版 ;
4、《 新编简明英语语言学教程 》 ( 第二版 ), 戴炜栋 、 何兆熊主编 , 上海外语教育出版社 , 2010 年版 ;
5、《 语言学教程 》 ( 第五版 ), 胡壮麟等主编 , 北京大学出版社 , 2017 年版 。
808 日汉互译及写作
1、《 日语综合教程 》 第五册 , 陆静华编著 , 上海外语教育出版社 , 2011 年版 ;
2、《 日汉笔译教程 》 , 贾黎黎主编 , 北京语言大学出版社 , 2011 年版 ;
3、《 实用汉日翻译教程 》 , 陶振孝 、 赵晓柏编著 , 高等教育出版社 , 2012 年版 。
104 法学院
617 法学基础 ( 法理学 、 宪法
学 )
1、《 法理学 》 , 《 法理学 》 编写组 ; 高等教育出版社 、 人民出版社 ; 2010 年版 ;
2、《 宪法学 》 , 《 宪法学 》 编写组 ; 高等教育出版社 ; 2020 年版 。
809 民法总论 、 刑法总论 1、《 民法学 》 , 《 民法学 》 编写组 ; 高等教育出版社 ; 2019 年版 ;
2、《 刑法学 》 ( 上册 · 总论 ), 《 刑法学 》 编写组 ; 高等教育出版社 ; 2019 年版 。
105 马克思主义学
院
618 马克思主义基本原理 1. 《 马克思主义基本原理概论 》 ( 2021 年修订版 ), 本书编写组 , 高等教育出版社 ;
2. 《 马克思主义经典著作导读 》 ( 第二版 ), 王平主编 , 中国人民大学出版社 。
810 中国化马克思主义基本原理 1、《 毛泽东思想和中国特色社会主义理论体系概论 》 ( 2021 年修订版 ), 本书编写组 , 高等教育出版社
。
106 经济学院
342 农业知识综合四
1、《 农业经济学 》 第四版 , 朱道华 , 中国农业出版社 , 2009 年 7月 ;
2、《 管理学 — 原理与方法 ( 第七版 )( 博学 · 大学管理类 ) 周三多等 , 复旦大学出版社 , 2018 年 06 月 ;
3、《 农学概论 》 (第三版 ), 李天 , 中国农业出版社 , 2019 年 6月 。
431 金融学综合 1、《 金融学 》 ( 第三版 ), 蒋远胜 , 西南财经大学出版社 , 2018 年 ;
2、《 公司金融学 》 ( 第 3版 ), 郭丽虹 、 王兴安 , 上海财经大学出版社 , 2019 年 。
817 经济学
1、《 西方经济学 》 上下册 ( 第二版 ), 马克思主义理论研究和建设工程重点教材 , 《 西方经济学 》 编写
组 , 高等教育出版社 、 人民出版社 , 2019 年 ;
2、《 西方经济学 》 ( 微观部分 、 宏观部分 )( 第八版 ), 高鸿业 , 中国人民大学出版社 , 2021 年 。
107 管理学院 814 管理学一 1、《 管理学 —— 原理与方法 》 ( 第七版 ), 周三多等 , 复旦大学出版社 。
108 公共管理学院
331 社会工作原理 1、《 社会工作概论 》 ( 第三版 ), 王思斌主编 , 高等教育出版社 , 2014 年 ;
2、《 社会工作理论 》 ( 第二版 ), 何雪松 , 格致出版社 /上海人民出版社 , 2017 年 。
437 社会工作实务 1、《 社会工作实务 》 ( 中级 ), 全国社会工作职业水平考试教材编委会 , 中国社会出版社 , 2021 年或
2022 年版 。
619 政治学原理 1、《 政治学基础 》 ( 第二版 ), 王浦劬等著 , 北京大学出版社 , 2006 年版 。
第 2 页 , 共 13 页
院系所
代码 院系所名称 考试科
目代码 考试科目名称 参考书目或说明
108 公共管理学院
620 社会学概论 1、《 社会学概论新修 》 , 郑杭生主编 , 中国人民大学出版社 , 2003 年版 。
621 社会研究方法 1、《 现代社会调查方法 》 ( 第六版 ), 风笑天 , 华中科技大学出版社 , 2020 年版 。
815 中外政治制度
1、《 比较政治制度 》 ( 第二版 ), 曹沛霖 陈明明 唐亚林 , 高等教育出版社 ;
2、 当代中国政府与政治 ( 第一版 ), 景跃进 陈明明 肖滨 , 中国人民大学出版社 ;
3、《 当代中国政治制度导论 》 (第一版 ), 杨光斌著 , 中国人民大学出版社 。
816 社会调查研究方法 1、《 社会研究方法 》 ( 第五版 ), 风笑天著 , 中国人民大学出版社 , 2018 年版 。
907 管理学二
1、《 管理学 》 , 陈传明主编 , 马工程重点教材 , 高等教育出版社 , 2019 年版 ;
2、《 公共管理学 》 (第二版 , 新编 21 世纪公共管理系列教材 ), 蔡立辉 ,中国人民大学出版社 , 2018 年版
。
109 旅游与文化产
业学院 814 管理学一 1、《 管理学 —— 原理与方法 》 ( 第七版 ), 周三多等 , 复旦大学出版社 。
111 生命科学学院
338 生物化学 1、《 普通生物化学 》 ( 第六版 ), 张冬梅 、 陈钧辉 , 高等教育出版社 , 2021.07 。
634 遗传学 1、《 遗传学 》 ( 第 3版 ), 刘祖洞 、 乔守怡 、 吴燕华 、 赵寿元 , 高等教育出版社 , 2013 年 。
659 普通生物学一 1、《 普通生物学 ( 第 3版 ) 》 , 魏道智 主编 , 2019 年 。
822 生态学 1、《 生态学 》 ( 第三版 ), 杨持 主编 , 高等教育出版社 , 2014 年 ;
2、《 普通生态学 》 , 尚玉昌 主编 , 北京大学出版社 , 2010 年 。
918 普通生物学二 1、《 陈阅增普通生物学 》 ( 第四版 ), 吴相钰 、 陈守良 、 葛明德 , 高等教育出版社 , 2019 年 .06 。
937 普通微生物学 1、《 微生物学教程 》 (第四版 ), 周德庆编著 , 高教出版社 , 2019.07 。
112 药学院
338 生物化学 1、《 普通生物化学 》 ( 第六版 ), 张冬梅 、 陈钧辉 , 高等教育出版社 , 2021.07 。
662 药学基础综合
1、《 药物分析 》 ( 第 8版 ), 杭太俊 , 人民卫生出版社 ;
2、《 药物化学 》 , 尤启东 , 人民卫生出版社 , 2016 年 2月 ;
3、《 药理学 》 , 朱依谆 , 人民卫生出版社 , 2011 年 ;
4、《 药剂学 》 ( 第 7版 ), 崔福德 , 人民卫生出版社 。
824 有机化学 1、《 有机化学 》 ( 第三版 ), 王积涛等编 , 南开大学出版社 , 2009 年 。
937 普通微生物学 1、《 微生物学教程 》 (第四版 ), 周德庆编著 , 高教出版社 , 2019.07 。
第 3 页 , 共 13 页
院系所
代码 院系所名称 考试科
目代码 考试科目名称 参考书目或说明
113 资源与环境工
程学院
627 地质学综合
1、《 结晶学与矿物学 》 , 李胜荣主编 , 地质出版社 , 2008 年 ;
2、《 岩石学简明教程 》 (第四版 ), 肖渊甫 , 郑荣才 , 邓江红编 , 地质出版社 , 2017 年 ;
3、《 矿床学 》 (第三版 ), 翟裕生 , 姚书振 , 蔡克勤主编 , 地质出版社 , 2011 年 ;
4、《 地球化学 》 , 张宏飞 , 高山主编 , 地质出版社 , 2012 年 ;
5、《 古生物学 》 , 童金南 , 殷鸿福主编 , 高等教育出版社 , 2007 年 ;
6、《 地史学教程 》 , 刘本培 , 全秋琦主编 , 地质出版社 , 1996 年 。
825 普通地质学 1、《 普通地质学 》 ( 第三版 ), 舒良树主编 , 地质出版社 , 2010 年 。
858 环境工程学 1、《 水污染控制工程 》 ( 第四版下册 ), 高廷耀 、 顾国维 、 周琪主编 , 高等教育出版社 , 2015 年 ;
2、《 大气污染控制工程 》 ( 第三版 ), 郝吉明 、 马广大 、 王书肖主编 , 高等教育出版社 , 2010 年 。
922 资源与环境领域综合
地质工程专业 :
1、《 工程地质分析原理 (第四版 )》 ,张倬元 ,王士天 ,王兰生等主编 ,地质出版社 , 2016 年 。
环境工程专业 :
1、《 环境学概论 》 ( 第二版 ) .刘培桐主编 , 高等教育出版社 , 1995 年 5月 ;
2、《 环境学概论 》 ( 第二版 ) 吴彩斌主编 , 中国环境科学出版社 , 2014 年 3月 。
114 酿酒与食品工
程学院
338 生物化学 1、《 普通生物化学 》 ( 第六版 ), 张冬梅 、 陈钧辉 , 高等教育出版社 , 2021.07 。
341 农业知识综合三
1、《 食品加工中的安全控制 》 第三版 , 夏延斌 , 钱和主编 , 中国轻工业出版社 ;
2、《 食品营养学 》 第三版 , 周才琼 , 周玉林主编 , 中国质检出版社 , 中国标准出版社 ;
3、《 食品分析 》 第三版 , 王永华 , 戚穗坚主编 , 中国轻工业出版社 。
909 微生物学 1、《 食品微生物学 》 , 第 3版 ; 何国庆 , 贾英民 , 丁立孝主编 ; 中国农业大学出版社 , 2016 年 。
115 化学与化工学
院
629
综合化学
( 含无机 、 分析和有机化
学 )
1、《 无机化学 》 ( 第三版 ) 吉林大学 ,宋天佑 等编 , 高等教育出版社 , 2015 年 ;
2、《 分析化学 》 上册 ( 第 6版 ) 武汉大学主编 , 高等教育出版社 , 2016 年 ;
3、《 有机化学 》 ( 第三版 ) 王积涛等编 , 南开大学出版社 , 2009 年 。
828 物理化学一 ( 不含结构化
学 ) 1、《 物理化学 》 ( 第五版 ) 傅献彩等编 , 高等教育出版社 , 2006 年 。
830 化工原理 1、《 化工原理 》 ( 第四版 ) 谭天恩编 , 化学工业出版社 , 2013 年 。
925 物理化学三 1、《 物理化学 》 ( 第二版 ), 安燕主编 , 贵州大学出版社 , 2019 年 ;
2、《 物理化学 》 , 天津大学物理化学教研室编 ( 第五版 ), 高等教育出版社 , 2017 年 。
第 4 页 , 共 13 页
院系所
代码 院系所名称 考试科
目代码 考试科目名称 参考书目或说明
116 计算机科学与
技术学院 840 程序设计与数据结构 1、《 C语言程序设计教程 》 , 朱鸣华 、 刘旭麟 、 杨微主编 , 机械工业出版社 ;
2、《 数据结构 ( C语言版 ) 》 , 严蔚敏 、 吴伟民主编 , 清华大学出版社 。
117 大数据与信息
工程学院
832 信号与系统 1、《 信号与系统 》 (第三版 ), 郑君里主编 , 高等教育出版社 。
834 电子技术基础 1、《 模拟电子技术基础 》 ( 第五版 ), 童诗白 、 华成英主编 , 高等教育出版社 ;
2、《 数字电子技术基础 》 ( 第六版 ), 阎石 、 王红主编 , 高等教育出版社 。
118 电气工程学院
834 电子技术基础 1、《 模拟电子技术基础 》 ( 第五版 ), 童诗白 、 华成英主编 , 高等教育出版社 ;
2、《 数字电子技术基础 》 ( 第六版 ), 阎石 、 王红主编 , 高等教育出版社 。
837 自动控制理论 1、《 自动控制理论 》 ( 第 4版 ), 夏德钤 , 机械工业出版社 , 2013 年 ;
2、《 自动控制原理 》 ( 第七版 ), 胡寿松 , 科学出版社 , 2019 年 。
923 电力系统分析 1、《 电力系统稳态分析 》 ( 第四版 ), 陈珩 , 中国电力出版社 , 2018 年 ;
2、《 电力系统暂态分析 》 ( 第四版 ), 方万良 、 李建华 、 王建学 , 中国电力出版社 , 2017 年 。
924 电气工程基础与传热学 1、《 传热学 》 ( 第 5版 ), 陶文铨 , 高等教育出版社 , 2019 ;
2、《 发电厂电气部分 》 ( 第五版 ), 苗世洪等 , 中国电力出版社 , 2015 年 。
119 土木工程学院 841 材料力学 1、《 材料力学 I》 第 6版 , 孙训方 , 方孝淑 , 关来泰编 , 高等教育出版社 , 2019 年 ;
2、《 材料力学 II 》 第 6版 , 孙训方 , 方孝淑 , 关来泰编 , 高等教育出版社 , 2019 年 。
120 机械工程学院
838 机械设计基础综合
机械工程专业 :
1、《 机械设计基础 》 (第七版 ), 杨可桢 , 高等教育出版社 , 2020 年 ;
2、《 机械设计 》 (第十版 ), 濮良贵 , 高等教育出版社 , 2019 年 ;
3、《 机械原理 》 (第九版 ), 孙恒 , 高等教育出版社 , 2021 年 ;
机械专业工业设计工程方向 :
1、《 机械设计基础 》 (第七版 ), 杨可桢 , 高等教育出版社 , 2020 年 ;
2、《 工业设计方法学 》 (第三版 ), 简召全 , 北京理工大学出版社 , 2011 年 ;
机械专业智能制造技术方向 :
1、《 机械设计基础 》 (第七版 ), 杨可桢 , 高等教育出版社 , 2020 年 ;
2、《 C程序设计 》 ( 第五版 ), 谭浩强著 , 清华大学出版社 , 2017 年 。
337 工业设计工程 无
第 5 页 , 共 13 页
院系所
代码 院系所名称 考试科
目代码 考试科目名称 参考书目或说明
120 机械工程学院 630 设计基础及理论
1、《 工业设计基础 》 (第三版 ), 薛澄歧 , 东南大学出版社 , 2018 年 ;
2、《 工业设计史 》 (第五版 ), 何人可 , 高等教育出版社 , 2019 年 ;
3、《 人机工程学 》 (第五版 ), 丁玉兰 , 北京理工大学出版社 , 2017 年 ;
4、《 工业设计方法学 》 (第三版 ), 简召全 , 北京理工大学出版社 , 2011 年 。
848 设计创作 无
121 材料与冶金学
院
849 材料科学基础
1、 材料科学与工程专业材料物理化学方向 、 材料学方向的考生适用 : 《 材料科学基础 》 , 胡庚祥主编 ,
上海交大出版社 , 2010 年 ;
2、 材料科学与工程专业材料加工工程方向的考生适用 : 《 高分子化学 》 , 潘祖仁 , 化学工业出版社 ,
2011 年
851 物理化学二 1、《 物理化学 》 , 杜清枝主编 , 重庆大学出版社 , 2011 年 。
925 物理化学三 1、《 物理化学 》 ( 第二版 ), 安燕主编 , 贵州大学出版社 , 2019 年 ;
2、《 物理化学 》 , 天津大学物理化学教研室编 ( 第五版 ), 高等教育出版社 , 2017 年 。
122 矿业学院
853 安全系统工程 1、《 安全系统工程 》 第 3版 , 徐志胜 、 姜学鹏 主编 , 机械工业出版社 , 2016 年 12 月 。
854 数字地形测量学 1、《 数字地形测量学 》 , 潘正风 、 程效军 等 , 武汉大学出版社 , 2018 年 1月第 7次印刷 。
922 资源与环境领域综合
安全工程方向 :
1、《 安全系统工程 》 , 徐志胜 、 姜学鹏 主编 , 机械工业出版社 , 2016 年 12 月 ;
测绘工程方向 :
1、《 数字地形测量学 》 , 潘正风 、 程效军 等 , 武汉大学出版社 , 2018 年 1月第 7次印刷 ;
矿业工程 ( 采矿工程研究方向 ):
1、《 岩石力学与工程 》 ( 第 2版 ), 蔡美峰 , 2013 年 ;
矿业工程 ( 矿物加工工程研究方向 ):
1、《 选矿学 》 , 谢广元 , 中国矿业大学出版社有限责任公司 , 2016 年 。
928 矿业工程基础 1、《 岩石力学与工程 》 ( 第 2版 ), 蔡美峰 , 2013 年 。
2、《 选矿学 》 , 谢广元 , 中国矿业大学出版社有限责任公司 , 2016 年 。
123 农学院
339 农业知识综合一 1、《 植物生理学 》 第 8版 , 王小箐主编 , 高等教育出版社 , 2019 年 ;
2、《 植物营养学 》 黄云主编 北京 : 中国农业出版社 , 2014.7 。
631 植物生理学 1、《 植物生理学 》 第 8版 , 王小箐主编 , 高等教育出版社 , 2019 年 。
863 植物保护学 1、《 植物保护学通论 》 , 韩召军 , 高等教育出版社 , 2012 年 。
第 6 页 , 共 13 页
院系所
代码 院系所名称 考试科
目代码 考试科目名称 参考书目或说明
123 农学院
912 园艺学 1、《 园艺植物栽培学 》 , 范双喜 , 中国农业大学出版社 , 2018 年 ;
2、《 园艺植物育种学总论 》 , 景士西 , 中国农业大学出版社 , 2011 年 。
930 节肢动物学 1、《 普通动物学 》 ( 第四版 ), 刘凌云 、 郑光美主编 , 2013 , 高等教育出版社 ;
2、《 普通昆虫学 》 , 彩万志等主编 , 2011 , 中国农业大学出版社 。
931 土壤肥料学
1、《 土壤学 》 第三版 , 黄昌勇 徐建明主编 , 中国农业出版社 ;
2、《 植物营养学 》 ( 上册 ) 第 2版 , 陆景陵主编 , 中国农业大学出版社 , 2003 年 ;
3、《 植物营养学 》 ( 下册 ) 第 2版 , 胡蔼堂主编 , 中国农业大学出版社 , 2003 年 。
932 植物学 1、《 植物学 》 , 杨静慧 , 中国农业大学出版社 , 2014 年 。
926 作物学基础 1、《 作物栽培学总论 》 第三版 , 董钻主编 , 中国农业出版社 , 2018 年 ;
2、《 作物育种学总论 》 第三版 , 张天真主编 , 中国农业大学出版社 , 2011 年 。
124 林学院
344 风景园林基础
报考林学院考生 :
1、《 园林植物造景 》 ( 第二版 ), 臧德奎 主编 , 中国林业出版社 , 2014 年 ;
2、《 风景园林工程 》 , 孟兆祯 编 , 中国林业出版社 , 2012 年 。
报考建筑与城市规划学院考生 :
1、《 中国建筑史 》 ,潘谷西 ,中国建筑工业出版社 ,2015 年 ;
2、《 外国建筑史 ( 19 世纪末叶以前 ) 第四版 》 ,陈志华 ,中国建筑工业出版社 ,2010 年 。
345 林业基础知识综合 1、《 林学概论 》 , 陈祥伟 、 胡海波主编 , 中国林业出版社 , 2005 年 。
640 风景园林综合 1、《 中国古典园林史 》 ( 第三版 ), 周维权 著 , 清华大学出版社 , 2008 年 ;
2、《 园林植物造景 》 ( 第二版 ), 臧德奎 主编 , 中国林业出版社 , 2014 年 。
659 普通生物学一 1、《 普通生物学 ( 第 3版 ) 》 , 魏道智 主编 , 2019 年 。
822 生态学 1、《 生态学 》 ( 第三版 ), 杨持 主编 , 高等教育出版社 , 2014 年 ;
2、《 普通生态学 》 , 尚玉昌 主编 , 北京大学出版社 , 2010 年 。
913 园林快题设计一 ( 3小时 ) 无
125 动物科学学院
339 农业知识综合一 1、《 植物生理学 》 第 8版 , 王小箐主编 , 高等教育出版社 , 2019 年 ;
2、《 植物营养学 》 黄云主编 北京 : 中国农业出版社 , 2014.7 。
340 农业知识综合二 1、《 畜牧学概论 》 ( 第三版 ), 李建国主编 , 中国农业出版社 , 2019 年 。
343 兽医基础 1、《 兽医临床诊断学 》 ( 第二版 ), 王俊东主编 , 中国农业出版社 , 2009 年 ;
2、《 兽医药理学 》 ( 第 4版 ), 陈杖榴主编 ,中国农业出版社 :2017 年 。
第 7 页 , 共 13 页
院系所
代码 院系所名称 考试科
目代码 考试科目名称 参考书目或说明
125 动物科学学院
652 植物生理生物化学 1、《 植物生理学 》 第 8版 , 王小菁 。 2. 《 生物化学 》 第二版 , 李庆章 。
656 家畜生理学 1、《 家畜生理学 》 , 第四版 , 陈杰 , 中国农业出版社 , 2019 年 。
886 兽医微生物学 1、《 兽医微生物学 》 , 陆承平编 , 中国农业出版社 , 2013 年 。
888 草地生态学 1、《 草地生态学 》 周寿荣 。 2、《 植物生态学 》 第二版 , 姜汉侨 。
938 动物繁殖学 1、《 家畜繁殖学 》 ( 第六版 ), 朱士恩主编 , 中国农业出版社 , 2015 年 ;
2、《 鱼类增养殖学 》 ( 第一版 ), 王武主编 , 中国农业出版社 , 2000 年 。
126 精化中心
339 农业知识综合一 1、《 植物生理学 》 第 8版 , 王小箐主编 , 高等教育出版社 , 2019 年 ;
2、《 植物营养学 》 黄云主编 北京 : 中国农业出版社 , 2014.7 。
629 综合化学 ( 含无机 、 分析和
有机化学 )
1、《 无机化学 》 ( 第三版 ) 吉林大学 , 宋天佑等编 , 高等教育出版社 , 2015 年 ;
2、《 分析化学 》 上册 ( 第 6版 ), 武汉大学主编 , 高等教育出版社 , 2016 年 ;
3、《 有机化学 》 ( 第三版 ), 王积涛等编 , 南开大学出版社 , 2009 年 。
824 有机化学 1、《 有机化学 》 ( 第三版 ), 王积涛等编 , 南开大学出版社 , 2009 年 。
863 植物保护学 1、《 植物保护学通论 》 , 韩召军 , 高等教育出版社 , 2012 年 。
932 植物学 1、《 植物学 》 , 杨静慧 , 中国农业大学出版社 , 2014 年 。
128 空间结构研究
中心 841 材料力学 1、《 材料力学 I》 ( 第 6版 ), 孙训方 、 方孝淑 、 关来泰编 , 高等教育出版社 , 2019 年 ;
2、《 材料力学 II 》 ( 第 6版 ), 孙训方 、 方孝淑 、 关来泰编 , 高等教育出版社 , 2019 年 。
129
国土资源部喀
斯特环境与地
质灾害重点实
验室
825 普通地质学 1、《 普通地质学 》 ( 第三版 ), 舒良树主编 , 地质出版社 , 2010 年 。
858 环境工程学 1、《 水污染控制工程 》 ( 第四版下册 ), 高廷耀 、 顾国维 、 周琪主编 , 高等教育出版社 , 2015 年 ;
2、《 大气污染控制工程 》 ( 第三版 ), 郝吉明 、 马广大 、 王书肖主编 , 高等教育出版社 , 2010 年 。
922 资源与环境领域综合
地质工程专业 :
1、《 工程地质分析原理 (第四版 )》 ,张倬元 ,王士天 ,王兰生等主编 ,地质出版社 , 2016 年 。
环境工程专业 :
1、《 环境学概论 》 ( 第二版 ) .刘培桐主编 , 高等教育出版社 , 1995 年 5月 ;
2、《 环境学概论 》 ( 第二版 ) 吴彩斌主编 , 中国环境科学出版社 , 2014 年 3月 。
第 8 页 , 共 13 页
院系所
代码 院系所名称 考试科
目代码 考试科目名称 参考书目或说明
130
现代制造技术
教育部重点实
验室
838 机械设计基础综合
机械工程专业 :
1、《 机械设计基础 》 (第七版 ), 杨可桢 , 高等教育出版社 , 2020 年 ;
2、《 机械设计 》 (第十版 ), 濮良贵 , 高等教育出版社 , 2019 年 ;
3、《 机械原理 》 (第九版 ), 孙恒 , 高等教育出版社 , 2021 年 ;
机械专业工业设计工程方向 :
1、《 机械设计基础 》 (第七版 ), 杨可桢 , 高等教育出版社 , 2020 年 ;
2、《 工业设计方法学 》 (第三版 ), 简召全 , 北京理工大学出版社 , 2011 年 ;
机械专业智能制造技术方向 :
1、《 机械设计基础 》 (第七版 ), 杨可桢 , 高等教育出版社 , 2020 年 ;
2、《 C程序设计 》 ( 第五版 ), 谭浩强著 , 清华大学出版社 , 2017 年 。
337 工业设计工程 无
630 设计基础及理论
1、《 工业设计基础 》 (第三版 ), 薛澄歧 , 东南大学出版社 , 2018 年 ;
2、《 工业设计史 》 (第五版 ), 何人可 , 高等教育出版社 , 2019 年 ;
3、《 人机工程学 》 (第五版 ), 丁玉兰 , 北京理工大学出版社 , 2017 年 ;
4、《 工业设计方法学 》 (第三版 ), 简召全 , 北京理工大学出版社 , 2011 年 。
848 设计创作 无
131 建筑与城市规
划学院
664 城乡规划原理
1、《 城市规划原理 》 ,吴志强和李德华 ,中国建筑工业出版社 ,2010 年 ;
2、《 乡村规划原理 》 ,李京生 ,中国建筑工业出版社 ,2016 ;
3、《 中国城市建设史 》 ,董鉴泓 ,中国建筑工业出版社 ,2006 ;
4、《 外国城市建设史 》 ,沈玉麟 ,中国建筑工业出版社 ,1996 。
934 规划设计基础 无
344 风景园林基础
报考林学院考生 :
1、《 园林植物造景 》 ( 第二版 ), 臧德奎 主编 , 中国林业出版社 , 2014 年 ;
2、《 风景园林工程 》 , 孟兆祯 编 , 中国林业出版社 , 2012 年 。
报考建筑与城市规划学院考生 :
1、《 中国建筑史 》 ,潘谷西 ,中国建筑工业出版社 ,2015 年 ;
2、《 外国建筑史 ( 19 世纪末叶以前 ) 第四版 》 ,陈志华 ,中国建筑工业出版社 ,2010 年 。
914 园林快题设计二 ( 3小时 ) 无
135 体育学院 346 体育综合 1、《 体育硕士专业学位研究生入学资格全国联考考试大纲及指南 》 , 北京体育大学出版社 , 2015 版 。
第 9 页 , 共 13 页
院系所
代码 院系所名称 考试科
目代码 考试科目名称 参考书目或说明
136 医学院
338 生物化学 1、《 普通生物化学 》 ( 第六版 ), 张冬梅 、 陈钧辉 , 高等教育出版社 , 2021.07 。
621 社会研究方法 1、《 现代社会调查方法 》 ( 第六版 ), 风笑天 , 华中科技大学出版社 , 2020 年版 。
634 遗传学 1、《 遗传学 》 ( 第 3版 ), 刘祖洞 、 乔守怡 、 吴燕华 、 赵寿元 , 高等教育出版社 , 2013 年 。
834 电子技术基础 1、《 模拟电子技术基础 》 ( 第五版 ), 童诗白 、 华成英主编 , 高等教育出版社 ;
2、《 数字电子技术基础 》 ( 第六版 ), 阎石 、 王红主编 , 高等教育出版社 。
907 管理学二
1、《 管理学 》 , 陈传明主编 , 马工程重点教材 , 高等教育出版社 , 2019 年版 ;
2、《 公共管理学 》 (第二版 , 新编 21 世纪公共管理系列教材 ), 蔡立辉 ,中国人民大学出版社 , 2018 年版
。
918 普通生物学二 1、《 陈阅增普通生物学 》 ( 第四版 ), 吴相钰 、 陈守良 、 葛明德 , 高等教育出版社 , 2019 年 .06 。
937 普通微生物学 1、《 微生物学教程 》 (第四版 ), 周德庆编著 , 高教出版社 , 2019.07 。
137 文学与传媒学
院
334 新闻与传播专业综合能力 1、《 当代广播电视概论 ( 第三版 ) 》 , 陆晔 , 赵民 , 复旦大学出版社 , 2021 年
2、《 网络传播概论 第 4版 》 , 彭兰 , 中国人民大学出版社 , 2017 年
440 新闻与传播专业基础 1、《 新闻学概论 ( 第七版 ) 》 , 李良荣著 , 复旦大学出版社 , 2021 年
2、《 传播学教程 ( 第二版 ) 》 , 郭庆光著 , 中国人民大学出版社 , 2011 年 ;
612 中国文学
1、《 中国文学史 》 , 袁行霈 , 高等教育出版社 , 1999 。
2、《 中国历代文学作品选 》 , 朱东润 , 上海古籍出版社 。
3、《 中国现代文学史 》 ( 上下 ), 朱栋霖 , 北京大学出版社 , 2007 。
803 语言综合 1、《 古代汉语 》 , 王力 , 中华书局 , 1999 。
2、《 现代汉语 》 , 黄伯荣 、 廖序东主编 , 高等教育出版社 , 2007 年增订四版 。
138 哲学与社会发
展学院
610 哲学综合知识 1、《 哲学导论 》 , 王德峰 , 上海人民出版社 , 2000 ;
2、《 哲学导论 》 , 孙正聿 , 中国人民大学出版社 , 2000 。
801 中西哲学史 1、《 西方哲学史 》 , 张志伟 , 中国人民大学出版社 , 2001 ;
2、《 新编中国哲学史 》 , 冯达文 、 郭齐勇 , 人民出版社 , 2004 。
第 10 页 , 共 13 页
院系所
代码 院系所名称 考试科
目代码 考试科目名称 参考书目或说明
139 历史与民族文
化学院
348 文博综合
1、《 中国考古通论 》 , 张之恒 , 南京大学出版社 , 2009 年 ;
2、《 文物学概论 》 ( 马克思主义理论研究和建设工程教材 ), 《 文物学概论 》 编写组 , 高等教育出版
社 , 2019 年 ;
3、《 文化遗产导论 》 ( 十二五普通高等院校文化产业管理系列规划教材 ), 王晨 、 王媛 , 清华大学出版
社 , 2000 年 。
663 民族学通论 1、《 民族学通论 》 , 林耀华 , 中央民族大学出版社 , 2003 年 ;
2、《 人类学通论 ( 第四版 ) 》 , 庄孔韶 , 中国人民大学出版社 , 2020 年 。
933 民族学理论与研究方法 1、《 民族学理论与方法 》 , 宋蜀华 白振声 , 中央民族大学出版社 , 1998 年 ;
2、《 20 世纪中国人类学民族学研究方法与方法论 》 凌纯声 林耀华 , 民族出版社 , 2003 年 。
140 数学与统计学
院
432 统计学 1、《 概率论与数理统计教程 》 (第 2版 ), 茆诗松等 , 高等教育出版社 。
623 数学分析 1、《 数学分析 》 上下册 ( 第三版 ), 陈纪修 、 於崇华等 , 高等教育出版社 。
818 高等代数 1、《 高等代数与解析几何 》 , 同济大学数学系编 。
141 物理学院
601 高等数学一 1、《 高等数学 》 上 、 下 ( 第五版 ), 同济大学应用数学系主编 , 高等教育出版社 。
819 物理综合 1、《 物理学 》 ( 第五版 ), 马文蔚主编 , 高等教育出版社 ;
2、《 量子力学教程 》 , 周世勋编著 , 高等教育出版社 。
142 音乐学院
336 艺术基础
音乐专业 :
1、《 艺术学概论 》 , 彭吉象主编 , 高等教育出版社 , 2019 年 1月 ;
2、《 艺术学基础知识 》 ( 音乐篇 ), 王次昭主编 , 中央音乐学院出版社 , 2006 年 5月 。
戏剧专业 :
1、《 艺术学概论 》 , 彭吉象主编 , 高等教育出版社 , 2019 年 1月 ;
2、《 戏剧艺术十五讲 》 ( 修订版 ), 董建 、 马俊山著 , 北京大学出版社 , 2012 年 3月 。
645 中国舞蹈史 1、《 中国舞蹈发展史 》 , 王克芬 , 上海人民出版社 , 2014 年版 ;
2、《 中国民间舞蹈文化教程 》 , 罗雄岩 , 上海音 乐出版社 , 2001 年版 。
660 中国民歌作品分析 1、《 中国民歌的结构与旋法 》 , 沙汉昆 , 上海音乐出版社 , 1988 年 5月 。
876 音乐作品分析
1、《 和声学 》 , 斯波索宾等合著 , 人民音乐出版社 ;
2、《 音乐作品分析教程 》 , 钱仁康等著 , 上海音乐出版社 ;
3、《 曲式分析基础教程 》 , 高为杰等著 , 高等教育出版社 。
第 11 页 , 共 13 页
院系所
代码 院系所名称 考试科
目代码 考试科目名称 参考书目或说明
142 音乐学院
877 中国民族民间舞蹈作品分析 1、 2013 年 ( 第九届 ) -2019 年 ( 第十二届 ) 中国舞蹈荷花奖民族民间舞蹈获奖作品 。
908 中国民族音乐 1、《 中国民族音乐及作品鉴赏 》 , 邓光华主编 , 高等教育出版社 , 2011 年 4月 。
920 戏剧影视表演理论 1、《 戏剧表演基础 》 , 梁伯龙 , 中国戏剧出版社 , 2009 年 ;
2、《 表演艺术教程 》 , 林洪洞 , 中国传媒大学出版 社 , 2002 年 。
936 中外音乐史
1、《 中国古代音乐史简述 》 刘再生著 , 人民音乐出版社 2006 版 ;
2、《 中国近代音乐史简述 》 刘再生著 , 人民音乐出版社 2009 版 ;
3、《 西方音乐通史 》 姚亚平主编 , 中央音乐学院出版社 2005 版 。
143 美术学院
643 艺术概论 1、《 艺术学概论 》 ( 第 5版 ), 彭吉象 , 北京大学出版社 , 2019 年 。
648 艺术设计理论 1、《 世界现代设计史 》 , 王受之著 , 中国青年出版社 2015 年 。
2、《 中外设计史简编 》 袁宣萍 、 薛晔 、 吾宵编著 , 浙江大学出版社 。
649 中国美术史 1、《 中国美术史 》 洪再新编著 , 中国美术学院出版社 , 2007 年版 。
665 外国美术史 1、《 外国美术史纲要 》 陈洛加编著 , 西南师范大学出版社 , 2006 年 8月版 。
2、《 外国美术简史 》 , 中国青年出版社 , 2014.10 月版 。
879 素描 1、《 国外现当代素描研究 》 于艾君 , 辽宁美术出版社 , 2009 年 6月 。
2、《 素描 — 新世纪美术教育出版社 》 罗小航 、 文川 , 西南师范大学出版社 , 2006 年 10 月 。
880 设计基础 1、《 设计基础 》 ( 美 ) 劳尔 、 ( 美 ) 潘塔克著 湖南美术出版社 , 2008 年 8月 ;
2、《 艺术 · 设计的平面构成 》 ( 日 ) 朝仓直巳著 , 各版本均可 。
881 山水临摹 1、《 元四家画集 》 天津人民美术出版社 , 1994 年 12 月 。
916 中外艺术史 1、《 外国美术史纲要 》 ( 第 3版 ), 陈洛加 , 西南师范大学出版社 , 2018 年
2、《 中国美术史 》 ( 第 1版 ), 中国美术史编写组 , 高等教育出版社 , 2019 年
144 烟草学院
339 农业知识综合一 1、《 植物生理学 》 第 8版 , 王小箐主编 , 高等教育出版社 , 2019 年 ;
2、《 植物营养学 》 黄云主编 北京 : 中国农业出版社 , 2014.7 。
631 植物生理学 1、《 植物生理学 》 第 8版 , 王小箐主编 , 高等教育出版社 , 2019 年 。
926 作物学基础 1、《 作物栽培学总论 》 第三版 , 董钻主编 , 中国农业出版社 , 2018 年 ;
2、《 作物育种学总论 》 第三版 , 张天真主编 , 中国农业大学出版社 , 2011 年 。
第 12 页 , 共 13 页
院系所
代码 院系所名称 考试科
目代码 考试科目名称 参考书目或说明
144 烟草学院 932 植物学 1、《 植物学 》 , 杨静慧 , 中国农业大学出版社 , 2014 年 。
145 茶学院
338 生物化学 1、《 普通生物化学 》 ( 第六版 ), 张冬梅 、 陈钧辉 , 高等教育出版社 , 2021.07 。
339 农业知识综合一 1、《 植物生理学 》 第 8版 , 王小箐主编 , 高等教育出版社 , 2019 年 。
2、《 植物营养学 》 黄云主编 北京 : 中国农业出版社 , 2014.7 。
631 植物生理学 1、《 植物生理学 》 第 8版 , 王小箐主编 , 高等教育出版社 , 2019 年 。
912 园艺学 1、《 园艺植物栽培学 》 , 范双喜 , 中国农业大学出版社 , 2018 年 ;
2、《 园艺植物育种学总论 》 , 景士西 , 中国农业大学出版社 , 2011 年 。
932 植物学 1、《 植物学 》 , 杨静慧 , 中国农业大学出版社 , 2014 年 。
937 普通微生物学 1、《 微生物学教程 》 (第四版 ), 周德庆编著 , 高教出版社 , 2019.07 。
147
贵州大学北阿
拉巴马国际工
程技术学院
337 工业设计工程 无
838 机械设计基础综合 1、《 机械设计基础 》 (第七版 ), 杨可桢 , 高等教育出版社 , 2020 年 ;
2、《 工业设计方法学 》 (第三版 ), 简召全 , 北京理工大学出版社 , 2011 年 ;
第 13 页 , 共 13 页
以上就是小编整理的“2023参考书目:贵州大学2023年硕士研究生招生考试自命题参考书目”的全部内容,更多关于贵州大学2023年硕士研究生招生专业目录的信息,尽在“考研大纲”栏目,希望对广大学子有所帮助!
