众所周知,考研大纲是全国硕士研究生考试命题的重要依据,也是考生复习备考必不可少的工具书。今天,小编为大家整理了“2023考研大纲:中央民族大学2023年考研初试科目 211翻译硕士英语 考试大纲”的相关内容,谢谢您的关注。


以下为《211翻译硕士英语》文档文字版,内容仅供参考,详情请下载文末附件查看:
中央民族大学研究生入学考试初试科目考试大纲
科目代码: 211 科目名称: 翻译硕士英语
一、考试目的:
《翻译硕士英语》考试作为全日制翻译硕士专业学位( MTI )入学考试的外国语考试,其目
的是考察考生是否具备进行 MTI 学习所要求的英语水平。
二、考试性质与范围:
本考试是一种测试应试者单项和综合语言能力的尺度参照性水平考试。考试范围包括 MTI
考生入学应具备的英语词汇量、英语语法知识以及英语阅读与写作等方面的技能。
三、考试基本要求
1. 具有良好的英语基本功,认知词汇量在 10 , 000 以上,掌握 6, 000 个以上的积极词汇,
即能正确而熟练地运用常用词汇及其常用搭配。
2. 能熟练掌握正确的英语语法、结构、修辞等语言规范知识。
3. 具有较强的英语阅读理解能力和英语写作能力。
四、考试形式
本考试采取客观试题与主观试题相结合,单项技能测试与综合技能测试相结合的方法。各项
试题的分布情况见“考试内容一览表”。
五、考试内容
本考试包括三个部分:词汇语法、阅读理解、外语写作等。总分为 100 分。
I.词汇语法
1. 考试要求
1)词汇量要求:考生的认知词汇量应在 10,000 以上,其中积极词汇量为 6,000 以上,即能
正确而熟练地运用常用词汇及其常用搭配。
2)语法要求:考生能正确运用英语语法、结构、修辞等语言规范知识。
2. 题型
选择题或改错题。总分 30 分。考试时间为 60 分钟。
II. 阅读理解
1. 考试要求
1)能读懂常见外刊上的专题报道、历史传记及文学作品等各种文体的文章,既能理解其主
旨和大意,又能分辨出其中的事实与细节,并能理解其中的观点和隐含意义。
2)能根据阅读时间要求调整自己的阅读速度。
2. 题型
1) 选择题 (包括信息事实性阅读题和观点评判性阅读题)
2) 简答题(要求根据所阅读的文章,用 3-5行字数的有限篇幅扼要回答问题,重点考查阅
读综述能力)本部分题材广泛,体裁多样,选材体现时代性、实用性;重点考查通过阅读获
取信息和理解观点的能力;对阅读速度有一定要求。
III .外语写作
1. 考试要求
考生能根据所给题目及要求撰写一篇 400 词左右的记叙文、说明文或议论文。该作文要求语
言通顺,用词得体,结构合理,文体恰当。
2. 题型
命题作文
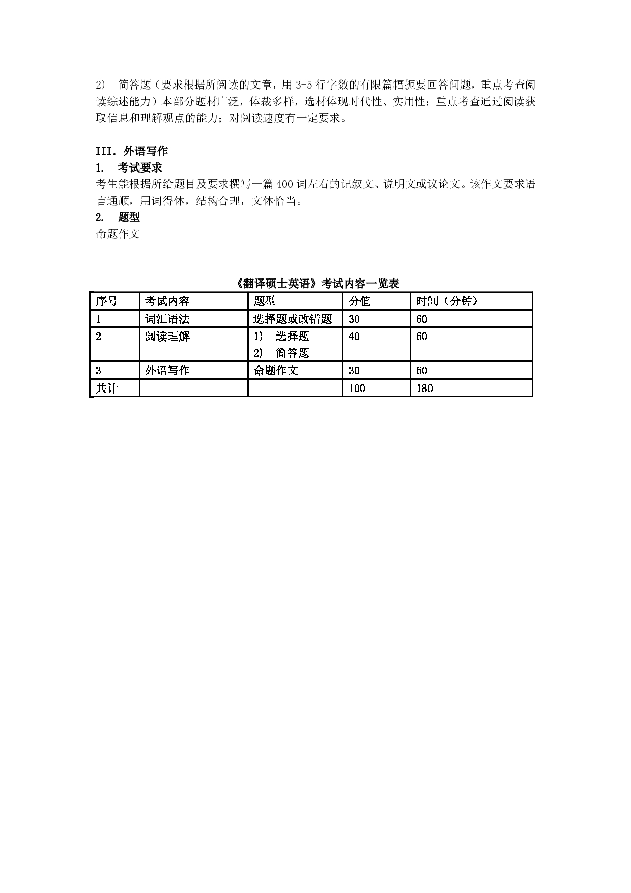
《翻译硕士英语》考试内容一览表
序号 考试内容 题型 分值 时间(分钟)
1 词汇语法 选择题或改错题 30 60
2 阅读理解 1) 选择题
2) 简答题
40 60
3 外语写作 命题作文 30 60
共计 100 180
以上就是小编整理的“2023考研大纲:中央民族大学2023年考研初试科目 211翻译硕士英语 考试大纲”的全部内容,更多关于中央民族大学2023年考研大纲的信息,尽在“考研大纲”栏目,希望对广大学子有所帮助!
