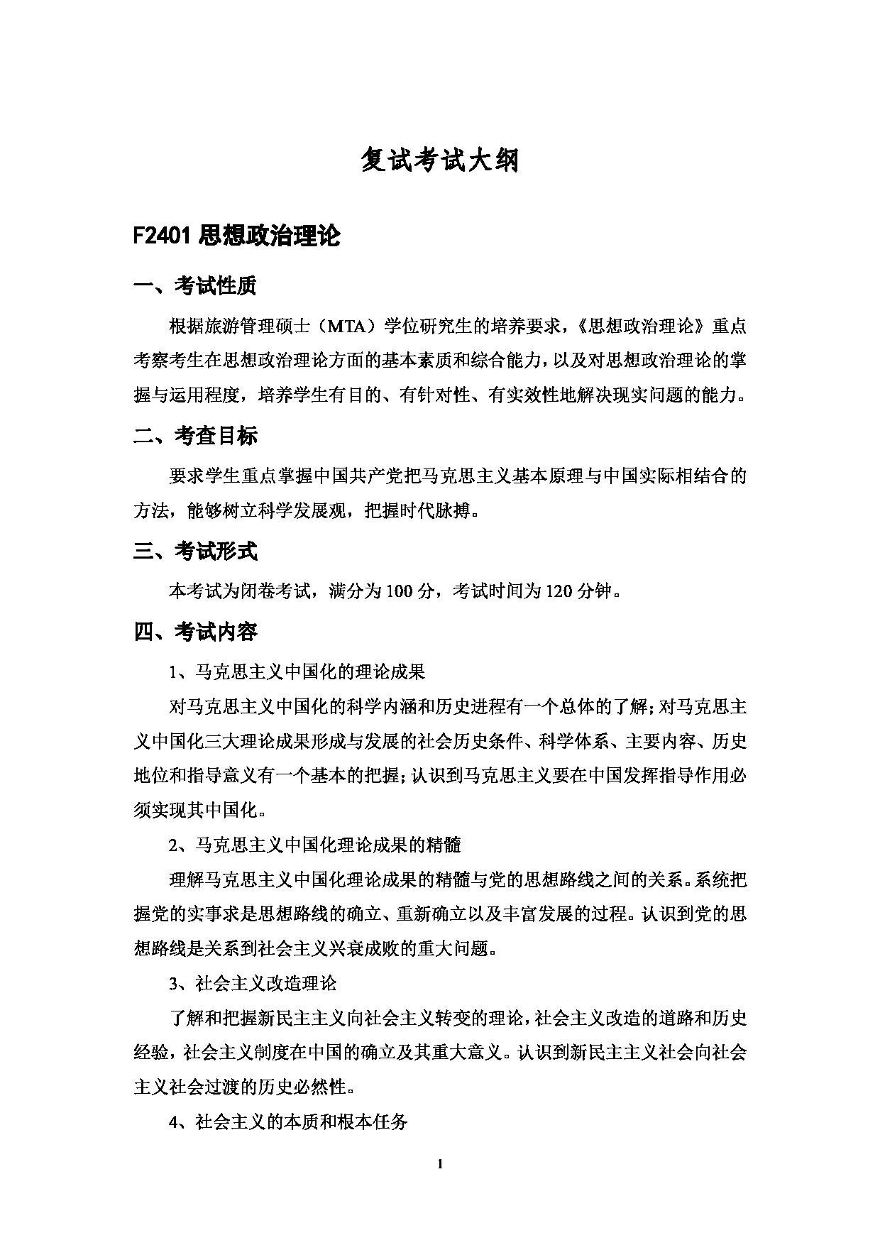
考研大纲不仅能给你一个复习的方向,还能帮助你梳理整个知识大纲,方便学习。考研营小编为大家整理了“2023考研大纲:中国海洋大学2023年考研 024旅游管理硕士教育中心 考试大纲”的相关内容,祝您考研顺利!






具体详情请下载文末附件查看
以上就是小编整理的“2023考研大纲:中国海洋大学2023年考研 024旅游管理硕士教育中心 考试大纲”的全部内容,更多关于中国海洋大学2023年考研大纲的信息,尽在“考研大纲”栏目,定会对大家有所帮助!
考研大纲不仅能给你一个复习的方向,还能帮助你梳理整个知识大纲,方便学习。考研营小编为大家整理了“2023考研大纲:中国海洋大学2023年考研 024旅游管理硕士教育中心 考试大纲”的相关内容,祝您考研顺利!






具体详情请下载文末附件查看
以上就是小编整理的“2023考研大纲:中国海洋大学2023年考研 024旅游管理硕士教育中心 考试大纲”的全部内容,更多关于中国海洋大学2023年考研大纲的信息,尽在“考研大纲”栏目,定会对大家有所帮助!
免责声明:本站所提供的内容均来源于网友提供或网络搜集,由本站编辑整理,仅供个人研究、交流学习使用,不涉及商业盈利目的。如涉及版权问题,请联系本站管理员予以更改或删除。