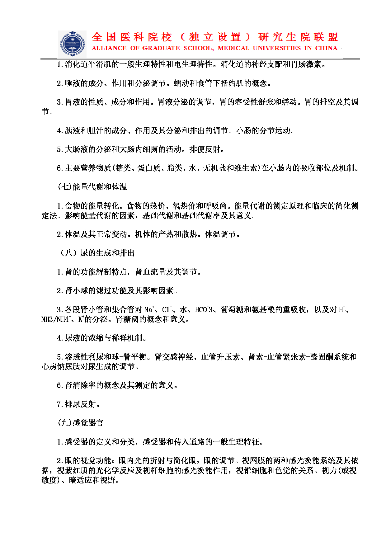
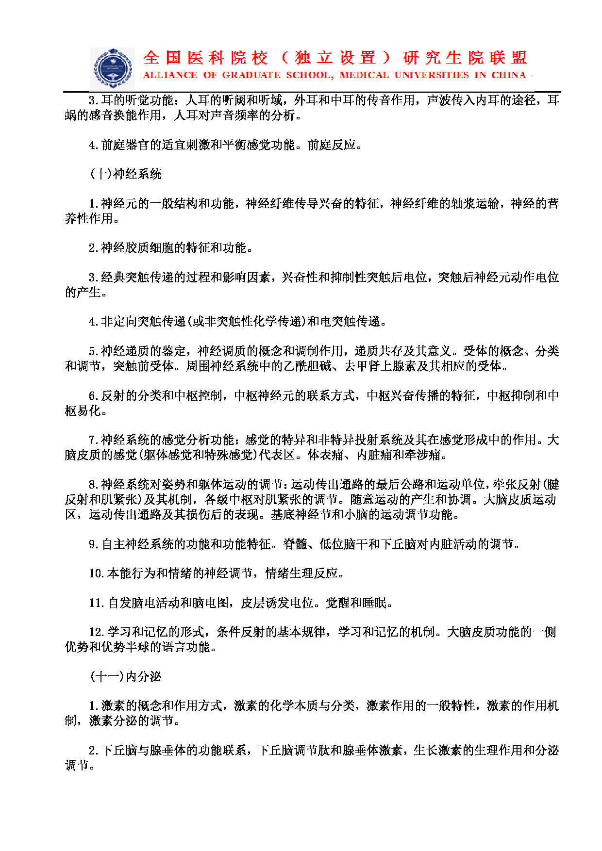
考研大纲包含了硕士研究生考试相应科目的考试形式、要求、范围、试卷结构等指导性考研用书。今天,为了方便2022考研的学子们,小编为大家整理了“2023考研大纲:南京医科大学2023年考研自命题科目 699联考西医综合 考试大纲”的相关内容,祝考研成功!















以上就是小编整理的“2023考研大纲:南京医科大学2023年考研自命题科目 699联考西医综合 考试大纲”的全部内容,更多关于南京医科大学2023年考研大纲的信息,尽在“考研大纲”栏目,希望对大家有所帮助!
考研大纲包含了硕士研究生考试相应科目的考试形式、要求、范围、试卷结构等指导性考研用书。今天,为了方便2022考研的学子们,小编为大家整理了“2023考研大纲:南京医科大学2023年考研自命题科目 699联考西医综合 考试大纲”的相关内容,祝考研成功!















以上就是小编整理的“2023考研大纲:南京医科大学2023年考研自命题科目 699联考西医综合 考试大纲”的全部内容,更多关于南京医科大学2023年考研大纲的信息,尽在“考研大纲”栏目,希望对大家有所帮助!
免责声明:本站所提供的内容均来源于网友提供或网络搜集,由本站编辑整理,仅供个人研究、交流学习使用,不涉及商业盈利目的。如涉及版权问题,请联系本站管理员予以更改或删除。