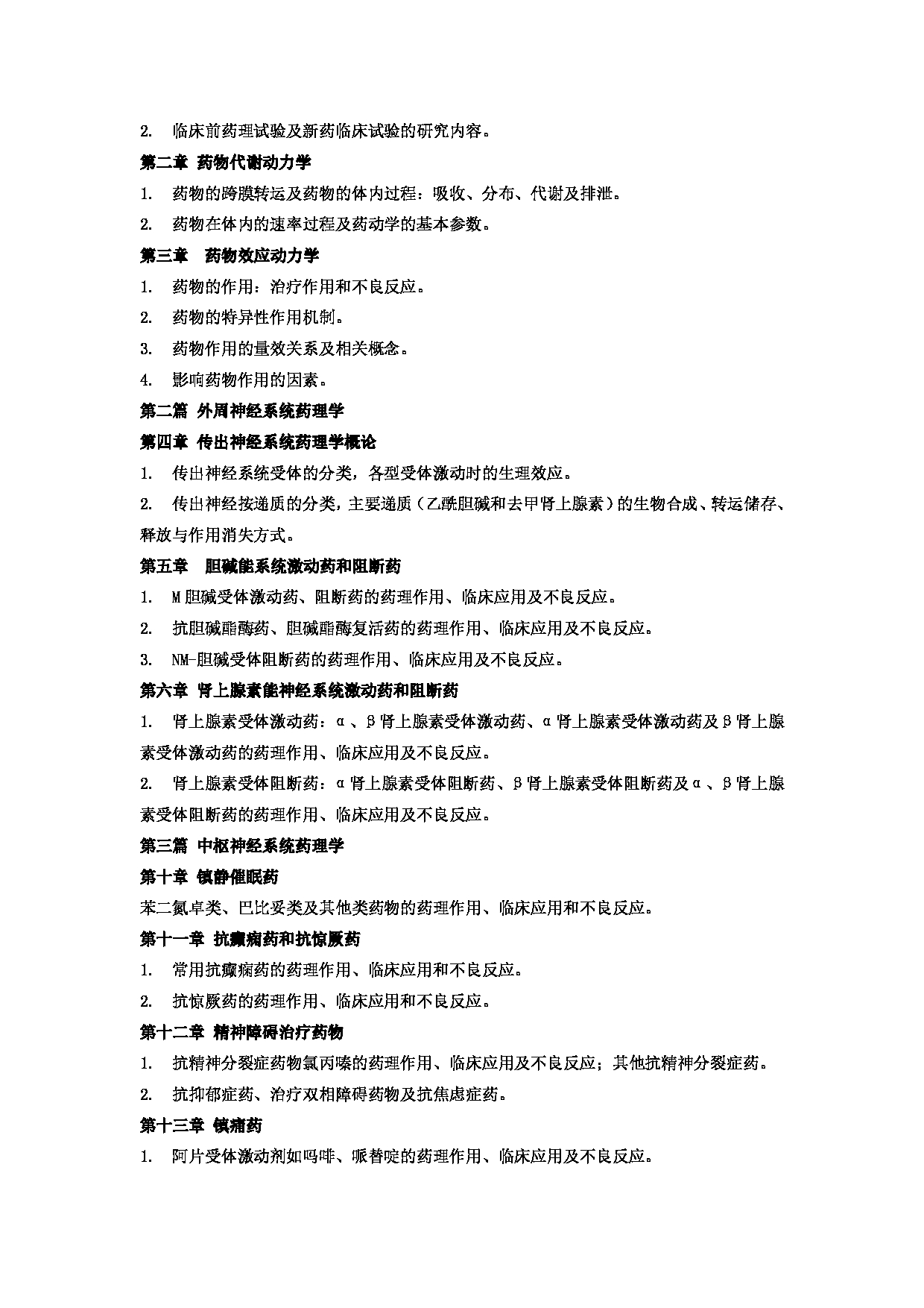
众所周知,考研大纲是全国硕士研究生考试命题的重要依据,也是考生复习备考必不可少的工具书。今天,小编为大家整理了“2023考研大纲:郑州大学2023年考研自命题科目 704药学综合(二) 考试大纲”的相关内容,谢谢您的关注。











具体详情请下载文末附件查看
以上就是小编整理的“2023考研大纲:郑州大学2023年考研自命题科目 704药学综合(二) 考试大纲”的全部内容,更多关于郑州大学2023年考研大纲的信息,尽在“考研大纲”栏目,希望对广大学子有所帮助!
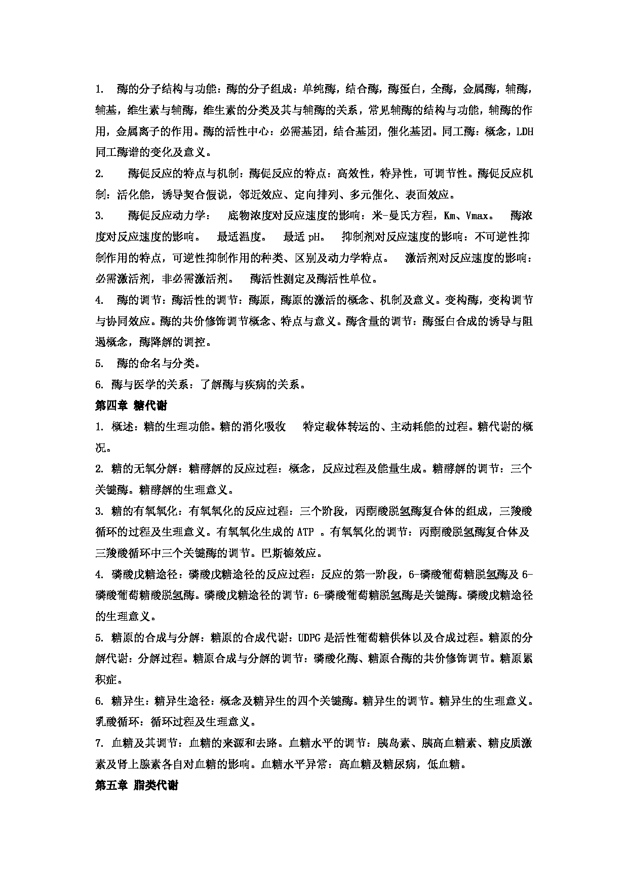
众所周知,考研大纲是全国硕士研究生考试命题的重要依据,也是考生复习备考必不可少的工具书。今天,小编为大家整理了“2023考研大纲:郑州大学2023年考研自命题科目 704药学综合(二) 考试大纲”的相关内容,谢谢您的关注。











具体详情请下载文末附件查看
以上就是小编整理的“2023考研大纲:郑州大学2023年考研自命题科目 704药学综合(二) 考试大纲”的全部内容,更多关于郑州大学2023年考研大纲的信息,尽在“考研大纲”栏目,希望对广大学子有所帮助!
免责声明:本站所提供的内容均来源于网友提供或网络搜集,由本站编辑整理,仅供个人研究、交流学习使用,不涉及商业盈利目的。如涉及版权问题,请联系本站管理员予以更改或删除。