各位研友想知道2023大连外国语大学考研各专业怎么复习?大纲是什么?请关注各院校2023硕士研究生考研大纲。今天,考研营小编整理了“2023考研大纲:大连外国语大学2023年考研16翻译硕士翻译硕士专业初试大纲(国家大纲)”的相关内容,祝您考研顺利!








以下为《16翻译硕士翻译硕士专业初试大纲(国家大纲)》文档文字版,内容仅供参考,详情请下载文末附件查看:
全 日 制 翻 译 硕 士 专 业 学 位 ( M T I ) 研 究 生
入 学 考 试 考 试 总 纲
总 则
根 据 《 全 日 制 翻 译 硕 士 专 业 学 位 研 究 生 指 导 性 培 养 方 案 》 以 及 教 学 司 [ 2009]
22 号 文 件 精 神 , 现 制 定 全 日 制 翻 译 硕 士 专 业 学 位 研 究 生 入 学 考 试 大 纲 。
一 、 考 试 目 的
本 考 试 旨 在 全 面 考 察 考 生 的 双 语 ( 外 语 、 母 语 ) 综 合 能 力 及 双 语 翻 译 能 力 ,
招 生 院 校 根 据 考 生 参 加 本 考 试 的 成 绩 和 《 政 治 理 论 》 的 成 绩 总 分 ( 满 分 共 计 500
分 ) , 参 考 全 国 统 一 录 取 分 数 线 来 选 择 参 加 复 试 的 考 生 。
全 国 翻 译 硕 士 专 业 学 位 教 育 指 导 委 员 会 在 《 全 日 制 翻 译 硕 士 专 业 学 位 研 究 生
指 导 性 培 养 方 案 》 ( 见 学 位 办 [ 2009] 23 号 文 ) 中 指 出 , MTI 教 育 的 目 标 是 培 养
高 层 次 、 应 用 型 、 专 业 性 口 笔 译 人 才 。 MTI 教 育 重 视 实 践 环 节 , 强 调 翻 译 实 践 能
力 的 培 养 。 全 日 制 MTI 的 招 生 对 象 为 具 有 国 民 教 育 序 列 大 学 本 科 学 历 ( 或 本 科 同
等 学 力 ) 人 员 , 具 有 良 好 的 双 语 基 础 。
三、考试基本要求
1 . 具有良好的外语基本功,掌握 6000 个以上的选考外语积极词汇。
2 . 具有较好的双语表达和转换能力及潜质。
二、考试的性质与范围
本考试是全国翻译硕士专业学位研究生的入学资格考试,除全国统考分值
100 分的第一单元《政治理论》之外,专业考试分为三门,分别是第二单元外国语
考试《翻译硕士 X 语》(含英语、法语、日语、俄语、韩语、德语、西班牙语等语
种),第三单元基础课考试《X 语翻译基础》(含英汉、法汉、日汉、俄汉、韩汉、
德汉、西汉等语对)以及第四单元专业基础课考试《汉语写作与百科知识》。
《翻译硕士 X 语》重点考察考生的外语水平,总分 100 分,《X 语翻译基础》重
点考察考生的外汉互译专业技能和潜质,总分 150 分,《汉语写作和百科知识》重
点考察考生的现代汉语写作水平和百科知识,总分 150 分。(考试科目名称及代码
参见教学司[2009]22 号文件)
五 、 考 试 形 式
本 考 试 采 取 客 观 试 题 与 主 观 试 题 相 结 合 , 试 题 在 各 项 试 题 中 的 分 布 见 各 门
“ 考 试 内 容 一 览 表 ” 。
六 、 考 试 内 容
见 以 下 分 别 表 述 。
3 . 具备一定的中外文化以及政治、经济、法律等方面的背景知识。对作为
母语(A 语言)的现代汉语有较强的写作能力。
四 、 考 试 时 间 与 命 题
每 年 12 月 份 举 行 , 与 全 国 硕 士 研 究 生 入 学 考 试 同 步 进 行 。 由 各 招 生 院 校 MTI
资 格 考 试 命 题 小 组 根 据 本 考 试 大 纲 , 分 别 参 照 翻 译 硕 士 外 语 考 试 《 翻 译 硕 士 X
语 》 、 基 础 课 考 试 《 X 语 翻 译 基 础 》 及 专 业 基 础 课 考 试 《 汉 语 写 作 和 百 科 知 识 》
考 试 大 纲 及 样 题 的 要 求 , 自 主 负 责 命 题 与 实 施 。
全 日 制 翻 译 硕 士 专 业 学 位 研 究 生 入 学 考 试
《 翻 译 硕 士 X 语 》 考 试 大 纲
一 、 考 试 目 的
《 翻 译 硕 士 X 语 》 作 为 全 日 制 翻 译 硕 士 专 业 学 位 ( MTI) 入 学 考 试 的 外 国 语
考 试 , 其 目 的 是 考 察 考 生 是 否 具 备 进 行 MTI 学 习 所 要 求 的 外 语 水 平 。
二 、 考 试 性 质 与 范 围
本 考 试 是 一 种 测 试 应 试 者 单 项 和 综 合 语 言 能 力 的 尺 度 参 照 性 水 平 考 试 。 考 试
范 围 包 括 MTI 考 生 应 具 备 的 外 语 词 汇 量 、 语 法 知 识 以 及 外 语 阅 读 与 写 作 等 方 面 的 技
能 。
五 、 考 试 内 容 :
本 考 试 包 括 以 下 部 分 : 词 汇 语 法 、 阅 读 理 解 、 外 语 写 作 等 。 总 分 为 100 分 。
I. 词 汇 语 法
考 生 的 认 知 词 汇 量 应 在 10,000 以 上 , 其 中 积 极 词 汇 量 为 5,000 以 上 , 即 能
正 确 而 熟 练 地 运 用 常 用 词 汇 及 其 常 用 搭 配 。
2) 语 法 要 求 :
考 生 能 正 确 运 用 外 语 语 法 、 结 构 、 修 辞 等 语 言 规 范 知 识 。
2. 题 型 :
多 项 选 择 或 改 错 题
II. 阅 读 理 解
三、考试基本要求
1 . 具有良好的外语基本功,认知词汇量在 10,000 以上,掌握 6000 个以上
(以英语为例)的积极词汇,即能正确而熟练地运用常用词汇及其常用搭配。
2 . 能熟练掌握正确的外语语法、结构、修辞等语言规范知识。
3 . 具有较强的阅读理解能力和外语写作能力。
四、考试形式
本考试采取客观试题与主观试题相结合,单项技能测试与综合技能测试相结
合的方法。各项试题的分布情况见“考试内容一览表”。
1. 要 求
1) 词汇量要 求:
1. 要求:
1) 能读懂常见外刊上的专题文章、历史传记及文学作品等各种文体的文章 ,
既能理解其主旨和大意,又能分辨出其中的事实与细节,并能理解其中的观点和隐
含意义。
2) 能根据阅读时间要求调整自己的阅读速度。
2. 题型:
1) 多项选择题(包括信息事实性阅读题和观点评判性阅读题)
2) 简答题( 要求根据所阅读的文章,用 3-5 行字数的有限篇幅扼要回答问
题,重点考查阅读综述能力 ) 本部分题材广泛,体裁多样,选材体现时代性、实
用性;重点考查通过阅读获取信息和理解观点的能力;对阅读速度有一定要求。
3) 外语写作
1. 要求:
考生能根据所给题目及要求撰写一篇 400 词左右的记叙文、说明文或议论
文。该作文要求语言通顺,用词得体,结构合理,文体恰当。
2. 题型:命题作文
《翻译硕士 X 语》考试内容一览表
序号 考试内容 题型 分值 时间(分钟)
1 词汇语法 多项选择或改错 30 60
2 阅读理解 1) 多项选 2) 简答题 40 60
3 外语写作 命题作文 30 60
共计 100 180
全 日 制 翻 译 硕 士 专 业 学 位 研 究 生 入 学 考 试
《 X 语 翻 译 基 础 》 考 试 大 纲
要 求 考 生 较 为 准 确 地 写 出 题 中 的 30 个 汉 /外 术 语 、 缩 略 语 或 专 有 名 词 的 对 应
目 的 语 。 汉 /外 文 各 15 个 , 每 个 1 分 , 总 分 30 分 。 考 试 时 间 为 60 分 钟 。
II. 外 汉 互 译
1. 考 试 要 求
一、考试目的
《X 语翻译基础》是全日制翻译硕士专业学位研究生入学考试的基础课考试科
目,其目的是考察考生的外汉互译实践能力是否达到进入MTI学习阶段的水平。
二、考试性质及范围
本考试是测试考生是否具备基础翻译能力的尺度参照性水平考试。考试的范
围包括 MTI 考生入学应具备的外语词汇量、语法知识以及外汉两种语言转换的基本
技能。
三、 考试基本要求
1. 具备一定中外文化,以及政治、经济、法律等方面的背景知识。
2. 具备扎实的外汉两种语言的基本功。
3.
具备较强的外汉/汉外转换能力。
四、考试形式
本考试采取客观试题与主观试题相结合,单项技能测试与综合技能测试相结
合的方法,强调考生的外汉/汉外转换能力。试题分类参见“考试内容一览表”。
五、考试内容
本考试包括二个部分:词语翻译和外汉互译。总分 150 分。
I. 词语翻译
1. 考试要求
要求考生准确翻译中外文术语或专有名词。
2. 题型
2.题 型
要 求 考 生 较 为 准 确 地 翻 译 出 所 给 的 文 章 , 外 译 汉 为 250-350 个 单 词 , 汉 译 外
为 150-250 个 汉 字 , 各 占 60 分 , 总 分 150 分 。 考 试 时 间 为 180 分 钟 。
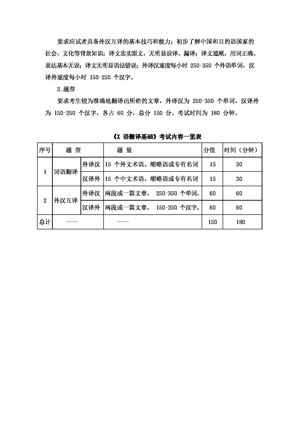
《 X 语 翻 译 基 础 》 考 试 内 容 一 览 表
序 号 题 型 题 量 分 值 时 间 ( 分 钟 )
1 词 语 翻 译
外 译 汉 15 个 外 文 术 语 、 缩 略 语 或 专 有 名 词 15 30
汉 译 外 15 个 中 文 术 语 、 缩 略 语 或 专 有 名 词 15 30
2 外 汉 互 译
外 译 汉 两 段 或 一 篇 文 章 , 250-350 个 单 词 。 60 60
汉 译 外 两 段 或 一 篇 文 章 , 150-250 个 汉 字 。 60 60
总 计 — — — — 150 180
要求应试者具备外汉互译的基本技巧和能力;初步了解中国和目的语国家的
社会、文化等背景知识;译文忠实原文,无明显误译、漏译;译文通顺,用词正确、
表达基本无误;译文无明显语法错误;外译汉速度每小时 250-350 个外语单词,汉
译外速度每小时 150-250 个汉字。
全 日 制 翻 译 专 业 硕 士 研 究 生 入 学 考 试
《 汉 语 写 作 与 百 科 知 识 》 考 试 大 纲
一 、 考 试 目 的
本 考 试 是 全 日 制 翻 译 硕 士 专 业 学 位 研 究 生 的 入 学 资 格 考 试 之 专 业 基 础 课 , 各
语 种 考 生 统 一 用 汉 语 答 题 。 各 招 生 院 校 根 据 考 生 参 加 本 考 试 的 成 绩 和 其 他 三 门 考
试 的 成 绩 总 分 来 选 择 参 加 第 二 轮 , 即 复 试 的 考 生 。
二 、 考 试 的 性 质 与 范 围
本 考 试 是 测 试 考 生 百 科 知 识 和 汉 语 写 作 水 平 的 尺 度 参 照 性 水 平 考 试 。 考 试 范
围 包 括 本 大 纲 规 定 的 百 科 知 识 和 汉 语 写 作 水 平 。
五 、 考 试 内 容
本 考 试 包 括 三 个 部 分 : 百 科 知 识 、 应 用 文 写 作 、 命 题 作 文 。 总 分 150 分 。
I. 百 科 知 识
1. 考 试 要 求
要 求 考 生 对 中 外 文 化 、 国 内 国 际 政 治 经 济 法 律 以 及 中 外 人 文 历 史 地 理 等 方 面 有
一 定 的 了 解 。
2. 题 型
要 求 考 生 解 释 出 现 在 不 同 主 题 的 短 文 中 涉 及 上 述 内 容 的 25 个 名 词 。 每 个 名
词 2 分 , 总 分 50 分 。 考 试 时 间 为 60 分 钟 。
II. 应 用 文 写 作
三、考试基本要求
1. 具备一定中外文化,以及政治经济法律等方面的背景知识。
2. 对作为母语(A 语言)的现代汉语有较强的基本功。
3.
具备较强的现代汉语写作能力。
四、考试形式
本考试采取客观试题与主观试题相结合,单项技能测试与综合技能测试相结
合的方法,强调考生的百科知识和汉语写作能力。试题分类参见“考试内容一览
表”。
1. 考试要求
该部分要求考生根据所提供的信息和场景写出一篇 450 词左右的应用文,体
裁包括说明书、会议通知、商务信函、备忘录、广告等,要求言简意赅,凸显专
业性、技术性和实用性。
2. 题型
试卷提供应用文写作的信息、场景及写作要求。共计 40 分。考试时间为 60
分钟。
III. 命题作文
1. 考试要求
考生应能根据所给题目及要求写出一篇不少于 800 词的现代汉语短文。体裁
可以是说明文、议论文或应用文。文字要求通顺,用词得体,结构合理,文体恰
当,文笔优美。
2. 题型
试卷给出情景和题目,由考生根据提示写作。共计 60 分。考试时间为 60 分
钟。
答题和计分
要求考生用钢笔或圆珠笔做在答题卷上。
《汉语写作与百科知识》考试内容一览表
) 序号 题型 题量 分值 时间 (分钟
1 百科知识 25 个名词解释 50 60
2 应用文写作 一段应用文体文章,约 450 个汉字 40 60
3 命题作文 一篇 800 汉字的现代汉语文章 60 60
共计 150 180
以上就是小编整理的“2023考研大纲:大连外国语大学2023年考研16翻译硕士翻译硕士专业初试大纲(国家大纲)”的全部内容,更多关于大连外国语大学2023年考研大纲的信息,尽在“考研大纲”栏目,定会对大家有所帮助!
