400-780-1011 全国统一24小时咨询服务热线

首页 > 院校资讯 > 考研大纲 >

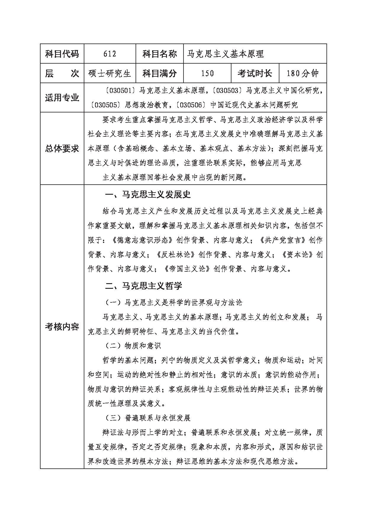
2023考研大纲:西南科技大学2023年考研自命题科目 612 马克思主义基本原理 考试大纲

网络 548 2022-10-09 15:45:29

各位研友想知道2023西南科技大学考研各专业怎么复习?大纲是什么?请关注各院校2023硕士研究生考研大纲。今天,考研营小编整理了“2023考研大纲:西南科技大学2023年考研自命题科目 612 马克思主义基本原理 考试大纲”的相关内容,祝您考研成功!

2023考研大纲:西南科技大学2023年考研自命题科目 612 马克思主义基本原理 考试大纲第1页

2023考研大纲:西南科技大学2023年考研自命题科目 612 马克思主义基本原理 考试大纲第2页

2023考研大纲:西南科技大学2023年考研自命题科目 612 马克思主义基本原理 考试大纲第3页

以下为《612 马克思主义基本原理》文档文字版,内容仅供参考,详情请下载文末附件查看:

0-$.7   o³ 0-$
C0&   ô¸
VÌn‡P 8 o³ 
x!W  
¶YN “  0-$%<  69B ,Kµ   Ó2  
F8+^IP  
OPP¢�Sq0b Õ*<¸O PP¢�Sqc
3 L.J0¬¸ 
OPS)u"ñ�6è¸OPc
3F)æ
(0bL$NÎ.J0¬  
q‰?·"x  
?·"x69+UH&ïÂP¢�Sq (œ=P¢�Squ"ñ5#„œ
0œ
/tPq* ^P¢�Sq
‹
(cü.¤*<@P¢�Sq0
b Õ*<´
a0.v¸+=0b1
p=0b?ø&ï=0bï# µÇ$'qÀP¢�
SqD,'F,º*÷C^¸#H*q0b Õ*<
1Š/tP
‹c0)æ,ºæL$NÎ> 
69n»ï  
6=P¢�Sq
‹
(

>P¢�SqÝ+U
Â
‹ ¼
(Eý0A
P¢�Sq
‹
(@5®
’ìH?·½)d¸*<@
ÂÂP¢�Sq0b Õ*<-.©.Aü»ï¸ ;"|C
L†ÄÆEíE
EAü˜7FQ’7¥=»ïDEÇE§Ý�Ù@6FQ’
7¥=»ïDEÇE
’ÍAðFQ’7¥=»ïDEÇECzbAðFQ
’7¥=»ïDEÇES
3qAðFQ’7¥=»ïDE>
Â=P¢�Sq (œ
´6µP¢�Sqe0œ,ºL+‚?øDï# Að
P¢�Sq=P¢�Sq,º0b Õ*<ÇP¢�Sq,ºQ1
Â
‹ÇP¢
�Sq,ºRÒD(¯·=P¢�Sq,º‰-r>
´Âµ(ŸC^
ÂEAü
(œ,º0bL$NÎÇM·,º(ŸC^Ð
¬ (œEÇ(ŸC^
ÂFÞÇ,L*

Â0°L*ÇFÞ,º5/]
ÂM�!˜,º-./]ÇEAü,ºbC^ÇEAü,º73Þ’+^Ç
(ŸC^DEAü,ºEßA÷©31ÇØ?ø?úÁ]Dq?ø73Þ],ºEßA÷©31ÇL+‚,º(Ÿ
C^56] Õ*<
¬E>
´?µ¤Fƒ6Š31D"nˆ
‹
EßA÷# D˜6B@œ,º/1ǤFƒ6Š31
Â"nˆ
‹Ç/156?úÁ¸C^
HÈ
?úÁ¸
�
Ð?úÁÇ)æB—
ÂbC^¸»ï
˜E¸ Õ

Â5 AüL
+‚
ÂoFVL+‚,ºobï# ÇEßA÷S5*,º0bï#
Â)æS5*ï# >


µAÚAü,ºbC^
ÂEý0A
ÔD+,ºbC^=5 º
Pm]ÇÔD+
^AÚAü#qÞc,ºéÐ’+^ÇAÚAüe 
q‰/؉,º73Þ
VÇÔD+DAÚAü,ºEßA÷FÞ
¬?úÁÇ-U*<,ºØ?ø]=
5/]
Â-./]ÇÔD+eöPÂ-U*<,º e6=üÇÔD+=ü,º.¤Ð]DC.¤
Ð]Ç-r
¬(¯]=-rAú-,º(¯&ï=Õ73
G1!™.¤-r?ø,ºEÇ
-U*<D-r
^ÔD+c,ºEßA÷56ÇAÚAüL+‚
ÂoFVL+‚
¬EßA÷©31ÇAÚ
AüL+‚
ÂoFVL+‚,ºEý0Aeû'lC¦
G8 +g,ºEý0AÇ6=ÔL{0
¸Ô
Á"xe¸eP¢�SqAÚAüAð,ºob?·"x¸ec
3§Ý�S)D%4õ,ºnùÇ
Ô)æ*ÂÔD+Qæ,º8¥]ÈÞ>
´Êµ e(Ÿ
(?ø,ºQ1
 ¼
(?ø0bL$NÎ,º0œ@é
/tP ¼
(?ø,º0bL$NÎÇ
f*<)å¹=ð

3V
Â+UÝïEeºFð2±
/tP
‹,º(ŸC^+U#q—,Ç/tPŽ
^
Â/tPEAü
¬EßA÷©31Ç/tPEAü
,º5 ºÇ e(Ÿ
(?øQ1,ºEÇ/tPŽ
^
Â/tPEAü,ºEßA÷©31/ÄG1
0œ ¼
(?ø
Â=2½ L0Aô,ºH?·E>
´£µ/tP
‹,º?úÁ
+UÝÑD+UÝ©31,ºEßA÷©31
¬.-4FÞÇ5#„0.vD@x01‡,º
EßA÷©31
¬.-4FÞÇð2±¤FƒÚ¶DL+‚ ¼
(,º˜F
‹Ç/tP˜7
*5,º68b?úÁ
(¯!À˜EÇ/tP˜7*5,ºƒF]D(Î]=56]
Â
Pm]Ç/tP˜7*5,ºû'l]Dð",º ¼
(F?]>
´9µ/tP ¼
(
‹,ºÞÑ
/tP0b.-4e

^ ¼
(
‹c,º’+^Ç/tPq?·.-4
^ ¼
(
‹
c,º’+^ÇLl4ÝÍ¿
Â/tPMŸ
³
^Ll4Ý/tP
‹,º’+^ÇoMŸ
^/tP
‹
c,º’+^Ç0œ¶e
^/tP
‹c,º’+^>
´¡µð"G5ÚM
^ ¼
(
‹c,º’+^
Z0 ¼
(?ø
^ ¼
(QFV6;L$NÎ@,º/1Çð"G5ÚM
^QFV ¼
(Eý0Ac
,ºéÐ’+^ÇÝLl4Ýu�,º5ÚM?ø&ï
Â5ÚMD%4õÇ`ð
^/tP
‹c,º
’+^ÇAú- ¼
(ð(ŸûN±
�7,º0œï# Ç5ÚM=Ll4Ý=u�=N¼>Ì,º©
31> 
?=P¢�Squ"ñ5#„œ

´6µ |
÷5#„
Â-r?úÁ
|
÷5#„,º˜F
Â
‹Ç-r?úÁ
¬’+^Ç/÷?lp0.v,º |
÷
5#„,º0b.-4Ç0œAÚAüP¢�SéÞ-r*
´ÂµCzbq5#„lÜ,ºbC^
Czbq5#„lÜ,ºÝ+UÇéÞÑFp |
÷DC]7E¢ LpCzbÇCzb
qv?lÇ+UÝŸ�-reCzbq+UÝïE,º5/?úÁÇCzbq,º
0b.-4D5#„ §p>
´?µCzbqu"ñlÜ
ÂEAü˜7
Czbqu"ñlÜ
¬bC^ÇCzbqEAü˜7
¬bC^>

µ
ºãCzbq,º˜FD
‹
Czbq8 +g1¿f
ºãÇ
ºãCzbq,º
‹Ç5#„ž*9 L

§ Ç!™.¤AÚAü‰Czbq,ºæ
 L
¬bC^Ǫ
3L{H=à§p
›Czbq,º.-4Dè0·ÇCzbq,º ¼
(
fƒ
Â
‹CÁõÇCzbq
p/tPqv5,º ¼
(û'l]>
=0œ/tPq
/tPq0°)f0œÇ0œ/tPq*<)f)æÔÇ0œ/tPq
6
3fP
3Ç/tPq
^c
3'K
0p]+Up#qÑÇ0œ/tPq,º6
8b ÕO
¬q?·»ïÇ
^ÔD+cØ3XÔ)æ/tPq,º
‹?úÁÇ/tPq

‹F‰D%,ºPm]Ç/tPq
^ÔD+Ø3Xc6 ƒF>P¢�Sq5®’
ìNº?÷`›/tP,ºï# Að ÕOǧÝq/tP,º0b(¯·Ç§Ýq/tP
e ¼
(
‹,ºû'lCÁõÇ!™.¤AÚAü
ÂÀ§ÝqF]*<)Dc
3(¯8¨/t
Pq§
B*<),ºEßA÷©31> 
 ø69œ-$  
bœ5LÏ4ú¸EP¢�Sq0b Õ*<F¸Q1�6è0(~/t¸ > 
EP¢�Sq
‹
(F5LÏ4ú¸EP¢�Sq
‹
(F¸Q1�
6è0(~/t¸> 

o³

以上就是小编整理的“2023考研大纲:西南科技大学2023年考研自命题科目 612 马克思主义基本原理 考试大纲”的全部内容,更多关于西南科技大学2023年考研大纲的信息,尽在“考研大纲”栏目,希望对大家有所帮助!

附件: 西南科技大学2023年考研自命题科目 612 马克思主义基本原理 考试大纲.pdf

快给朋友分享吧!

免责声明:本站所提供的内容均来源于网友提供或网络搜集,由本站编辑整理,仅供个人研究、交流学习使用,不涉及商业盈利目的。如涉及版权问题,请联系本站管理员予以更改或删除。

非特殊说明,本文版权原作者,转载请注明出处

本文地址://m.nutnow-lb.com/dagang/118670.html
关于我们
  • 关于我们
  • 产品&服务
    找院校 找专业 去提问 复试信息
    帮助中心
    • 考研营小程序

      考研营小程序

    • 考研营手机站

      考研营手机站

    • 微信公众号

      微信公众号

    • 研课网

      研课网

    商务合作 咨询电话:400-780-1011 在线客服 友情链接:2375219877
    Baidu
    map