各位研友想知道2025东华大学考研各专业怎么复习?大纲是什么?请关注各院校2025硕士研究生考研大纲。今天,考研营小编整理了“2025考研大纲:东华大学2025年考研科目 359 翻译基础(日语) 考试大纲”的相关内容,祝您考研顺利!


以下为《359 翻译基础(日语)》文档文字版,内容仅供参考,详情请下载文末附件查看:
全日制翻译硕士专业学位研究生 招生 考试
《英 /日语翻译基础》 考试大纲
一. 考试目的
《 英 /日 语翻译基础》是全日制翻译硕士专业学位研究生入学考试的基础课
考试科目,其目的是考察考生的外汉互译实践能力是否达到进入 MIT 学习阶段的
水平。
二、考试性质及范围:
本考试是测试考生是否具备基础翻译能力的尺度参照性水平考试。考试的范
围包括 MTI 考生入学应具备的外语词汇量、语法知识以及外汉两种语言转换的基
本技能。
三、 考试基本要求
1. 具备一定中外文化,以及政治、经济、法律等方面的背景知识。
2. 具 备扎实的外汉两种语言的基本功。
3. 具备较强的外汉 /汉外转换能力。
四、 考试形式
本考试采取客观试题与主观试题相结合,单项技能测试与综合技能测试相结
合的方法,强调考生的外汉 /汉外转换能力。试题分类参见“考试内容一览表”。
五、考试内容:
本考试包括二个部分:词语翻译和外汉互译。总分 150 分。
I. 词语翻译
1. 考试要求
要求考生准确翻译中外文术语或专有名词。
2. 题型
要求考生较为准确地写出题中的 30个 汉 /外术语、缩略语或专有名词的对应
目的语 。汉 /外文各 15 个,每个 1分,总分 30 分。考试时间为 60 分钟。
II. 外汉互译
1. 考试要求
要求应试者具备外汉互译的基本技巧和能力;初步了解中国和目的语国家的
社会、文化等背景知识;译文忠实原文,无明显误译、漏译;译文通顺,用词正
确、表达基本无误;译文无明显语法错误;外译汉速度每小时 250 -350 个外语单
词,汉译外速度每小时 150 -250 个汉字。
2. 题型
要求考生较为准确地翻译出所给的 文章,外译汉为 250 -350 个单词,汉译外
为 150 -250 个汉字, 各占 60 分,总分 150 分。考试时间为 180 分钟。
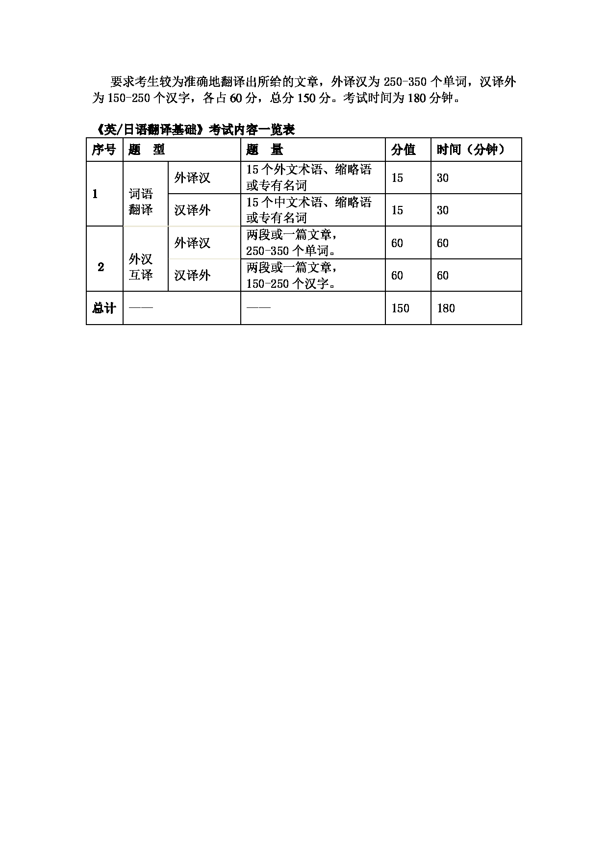
《 英 /日 语翻译基础》考试内容一览表
序号 题 型 题 量 分值 时间(分钟)
1
词语
翻译
外译汉 15 个外文术语、缩略语
或专有名词 15 30
汉译外 15 个中文术语、缩略语
或专有名词 15 30
2
外汉
互译
外译汉 两段或一篇文章,
250 -350 个单词。 60 60
汉译外 两段或一篇文章,
150 -250 个汉字。 60 60
总计 —— —— 150 180
以上就是小编整理的“2025考研大纲:东华大学2025年考研科目 359 翻译基础(日语) 考试大纲”的全部内容,更多关于东华大学研究生考试大纲,359 翻译基础(日语)考研大纲的信息,尽在“考研大纲”栏目,定会对大家有所帮助!
