400-780-1011 全国统一24小时咨询服务热线

首页 > 院校资讯 > 考研大纲 >

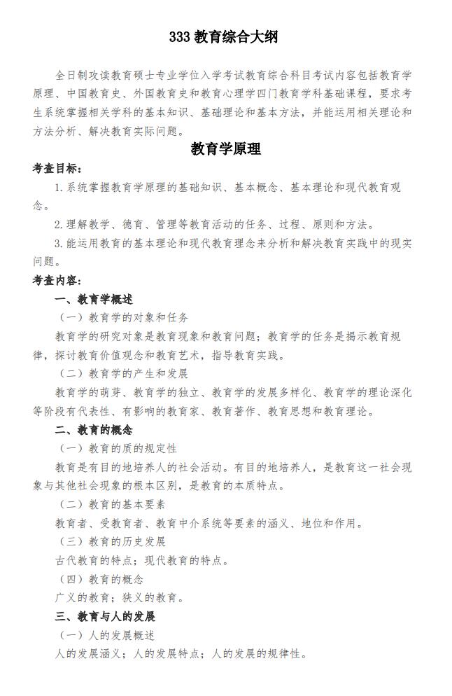
2022考研大纲:南京信息工程大学2022年考研自命题科目020-333教育综合考试大纲

网络 1020 2021-09-13 15:09:13

免责声明:本站所提供的内容均来源于网友提供或网络搜集,由本站编辑整理,仅供个人研究、交流学习使用,不涉及商业盈利目的。如涉及版权问题,请联系本站管理员予以更改或删除。

非特殊说明,本文版权原作者,转载请注明出处

本文地址://m.nutnow-lb.com/dagang/86944.html
关于我们
  • 关于我们
  • 产品&服务
    找院校 找专业 去提问 复试信息
    帮助中心
    • 考研营小程序

      考研营小程序

    • 考研营手机站

      考研营手机站

    • 微信公众号

      微信公众号

    • 研课网

      研课网

    商务合作 咨询电话:400-780-1011 在线客服 友情链接:2375219877
    Baidu
    map